
➤退役军人优待证有哪些福利?
《退役军人、其他优抚对象优待证管理办法(试行)》中指出:
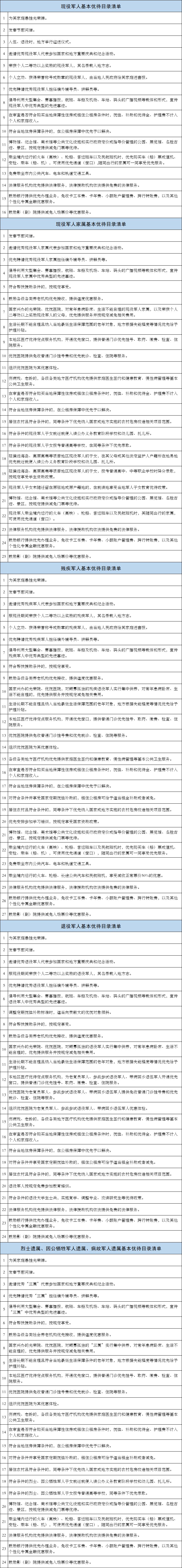
第十条 持证人凭优待证按照《中华人民共和国退役军人保障法》和国家有关规定,享受公共交通、文化、旅游等方面的优待服务。
国家将不断调整基本优待目录清单项目,以优待证为识别认证载体,充分发挥优待证服务使用功能,更好地为持证人服务。
第十一条 持证人凭优待证享受发放省份提供的优待服务。
鼓励各地在有条件的基础上,将本地提供的优待服务面向全国持证人开放。
☞申请人有下列情形之一的,退役军人优待证审核不予通过:
●服役期间被部队除名、开除军籍的;
●处于被剥夺政治权利期限内的;
●处于服刑、羁押、通缉期间的。





