
法定时限:转入地县社保机构受理转入申请后,应通过数据比对核实相关信息,并自收到转入申请的5个工作日告知审核结果。
承诺期限:转入地县社保机构受理转入申请后,应通过数据比对核实相关信息,并自收到转入申请的5个工作日告知审核结果。
办理地点:户籍所在地街道人社所
联系电话:0510-81880505
监督电话:82411062、82411505
办理时间:
1、受理时间:正常工作日(法定节假日除外);
2、办公时间:上午:9:00—11:30 下午:13:00—17:00。
收费标准:免费
一、申请条件
应同时符合:
①年龄未年满60周岁;
②户籍已迁入无锡市区;
③已在无锡市区参加城乡居民基本养老保险的人员。
二、办理材料
由户籍所在地街道人社所提供填写并签章好的《城乡居民基本养老保险关系转入申请表》。
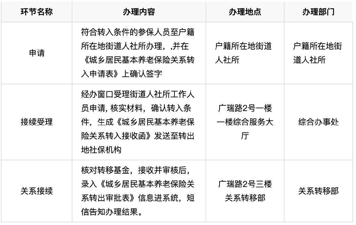
三、办理流程





