
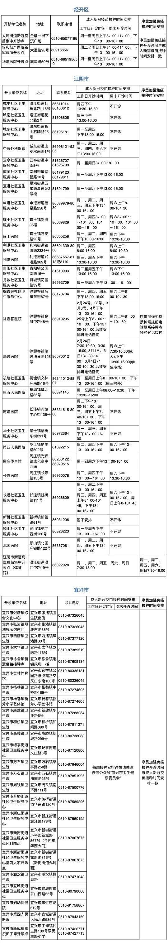
无锡市新冠病毒疫苗接种单位一览表
来源:无锡疾控2022年3月2日更新更新
无锡市新冠病毒疫苗开诊门诊一览表
无锡市新冠病毒疫苗开诊门诊一览表(3-11岁)
新冠疫苗接种注意事项:
1.接种前:
①详细了解预约及接种流程,遵循接种点的安排和提醒,带好身份证。
②去接种点时,做好个人防护,配合接种机构登记个人信息、扫健康码。
2.接种中:与接种机构确认健康情况和近期接种疫苗类目,以明确是否存在接种禁忌,如是否发热、是否有发热以外的其他不适症状、是否处于怀孕期或准备怀孕、14天内是否接种其他灭活疫苗,28天内是否接种减毒活疫苗等。
3.接种后:
①现场留观30分钟,若有不适及时与接种机构沟通。
②接种当日注射部位保持清洁、干燥,注意个人卫生,适当休息。
③接种当天避免接触既往已知过敏物及常见致敏原,不饮酒、不进食辛辣刺激或海鲜类食物,清淡饮食、多喝水。
相关阅读:、





