
无锡租房补贴合租能申请吗?可以。
注意:合租如果租房合同是多人一份合同,合同上每个人的名字都需要有。
租房行为以房屋租赁登记备案证明为依据确认,无锡房屋租赁登记备案证明网址如下:
无锡市住房租赁公共服务平台: http://rent.pub.wxhouse.com
具体页面展示如下:
点击【租赁备案】-【自助备案登录】,注册登录后按要求完成申报
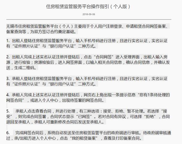
具体办理流程
更多详情请点击>>>>>
相关阅读:
地方特产2022-09-19 11:03:35未知

无锡租房补贴合租能申请吗?可以。
注意:合租如果租房合同是多人一份合同,合同上每个人的名字都需要有。
租房行为以房屋租赁登记备案证明为依据确认,无锡房屋租赁登记备案证明网址如下:
无锡市住房租赁公共服务平台: http://rent.pub.wxhouse.com
具体页面展示如下:
点击【租赁备案】-【自助备案登录】,注册登录后按要求完成申报
具体办理流程
更多详情请点击>>>>>
相关阅读: