
宜兴市灵活就业人员在定点医疗机构因产前检查、住院分娩或者因生育而引起的流产、引产,以及分娩住院期间诊治生育引起的并发症、合并症的,所发生的符合职工生育保险支付范围的医疗费用,按照职工生育保险的待遇标准,由职工基本医疗保险统筹基金支付。
宜兴生育保险待遇
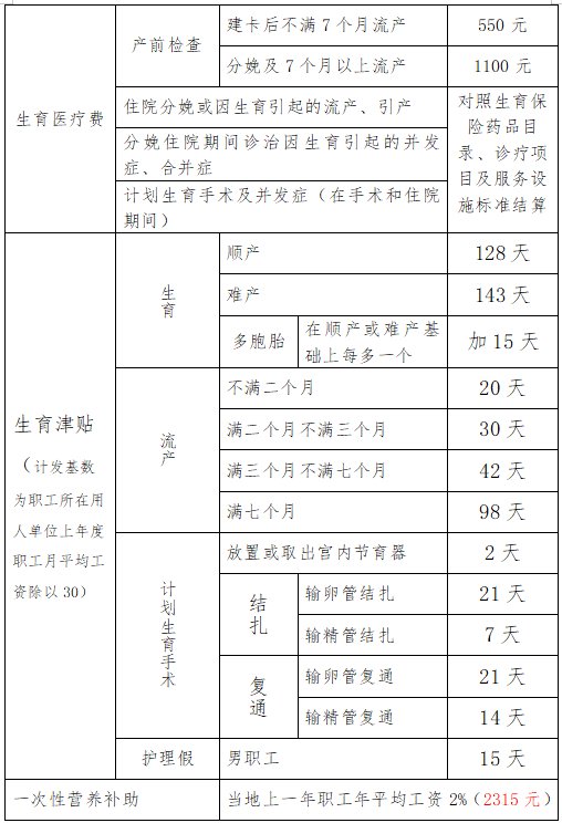
1、生育医疗费用
生育医疗费用包括生育和计划生育的医疗费用。
2、生育津贴
生育津贴是职工按照国家和省有关规定享受产假或者计划生育手术休假期间获得的工资性补偿。生育津贴按照职工产假或者休假天数计发,计发基数为职工所在用人单位上年度职工月平均工资除以30。
3、一次性营养补助
自2021年7月1日起,一次性营养补助调整为2315元
4、产前检查费





