
无锡市89个免费核酸采样点
根据无锡发布 2022-02-06 18:10《节后来锡返锡温馨提醒!》
外省来锡返锡人员需持健康码绿码和48小时内核酸检测阴性证明,并在抵锡后12小时内就近再次进行核酸检测;核酸检测阴性结果出来前,不前往人员密集场所,不参加聚集性活动,外出时规范佩戴口罩。经以下通道入锡:
“两站一场”(汽车站、火车站、机场):持健康码绿码和48小时内核酸检测阴性证明,并在站内进行1次核酸检测,根据站内提示主动申报个人信息。自驾:持健康码绿码和48小时内核酸检测阴性证明,主动向社区报备,并在抵锡后12小时内就近进行1次核酸检测。外省来锡返锡人员在我市旅居满7天时,应就近进行1次核酸检测
一、免费检测对象
外省(不含涉疫地区)来锡返锡人员,健康码绿码的;14天内有外省旅居史,健康码绿码,不能提供江苏省内外市48小时内核酸检测阴性证明的。
二、检测流程
经“两站一场”抵达我市的,可直接在“两站一场”临时采样点现场实施核酸检测,或出站后到免费核酸采样点进行核酸检测;
经其它途径抵达我市的,抵锡后可联系就近的免费核酸采样点,咨询采样流程、时间等具体事项,并在12小时内前往进行核酸检测。
三、无锡市外省(不含涉疫地区)来锡返锡人员免费核酸采样点(拨打固定电话请加无锡区号0510)
江阴市
宜兴市
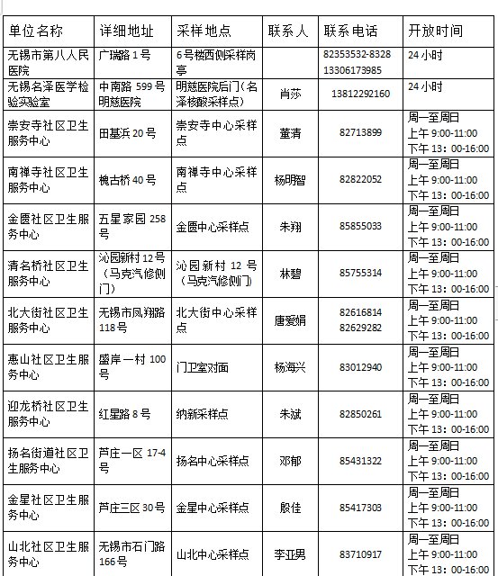
梁溪区(2月9日至2月25日)
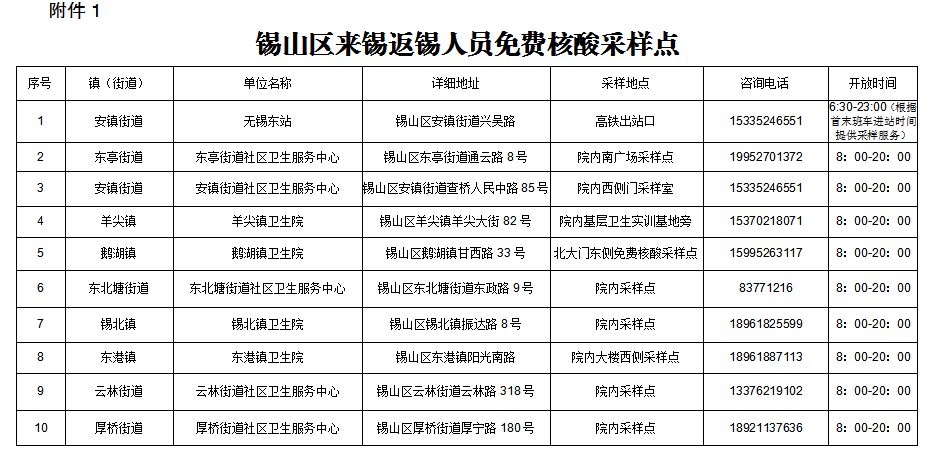
锡山区
惠山区(2月9日-2月16日)
滨湖区
新吴区
经开区
四、注意事项
核酸采样前,请您提前准备好身份证、配合查验健康码和行程卡。
所有待检人员必须全程佩戴口罩进入检测等待区,与他人保持一米以上间隔,不插队、不交谈、不聚集。
共抗疫情,人人有责。未及时进行核酸检测,造成疫情传播的,将承担相应的法律责任。来锡返锡人员要加强自我健康管理,一旦出现发热、干咳、咽痛等不适症状,请立即前往正规医院的发热门诊或定点医疗机构就诊,并如实报告个人旅居史,就诊途中应全程佩戴口罩,并尽量避免乘坐公共交通工具。





