
关于进一步加强来梁溪返梁溪人员开展核酸检测工作的通知
为进一步做好春节后来梁溪返梁溪人员核酸检测工作,方便市民选择就近采样点,现将梁溪区2月9日至2月25日核酸采样服务信息公布如下:
▶检测对象:
1、外省(不含涉疫地区)来梁溪返梁溪人员,须持健康码绿码和48小时内核酸检测阴性证明,并在来梁溪后12小时内和到梁溪满7日各进行一次核酸检测。12小时内核酸检测阴性结果出来前,不前往人员密集场所,不参加聚集性活动,外出时规范佩戴口罩。
2、学校、员工较多的企业、医疗机构、养老福利机构、监管场所等重点单位的人员应于返梁溪后再进行1次核酸检测(两次核酸检测间隔24小时)。
▶检测流程:
1、经火车站、汽车站抵达我区的,可直接在车站临时采样点现场实施核酸检测;
2、经其它途径抵达我区的,应主动向所在社区报备,并在12小时内凭所在社区出具的核酸采样证明前往指定的免费核酸采样点进行核酸检测。
▶注意事项:
核酸采样前,请您提前准备好身份证、配合查验健康码和行程卡。
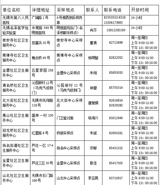
附:梁溪区核酸采样点汇总表(拨打固定电话0510)
附:疫情防控指挥部联系电话(拨打固定电话0510)
附件:来梁溪返梁溪人员核酸采样证明





