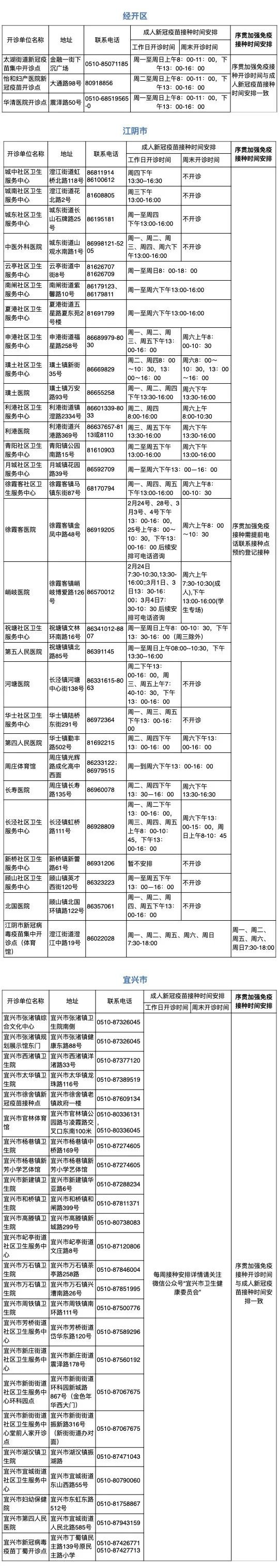
无锡新冠疫苗序贯加强免疫接种点汇总(不定期更新)

地方特产2022-09-18 00:06:24未知

无锡新冠疫苗序贯加强免疫接种点汇总(不定期更新)

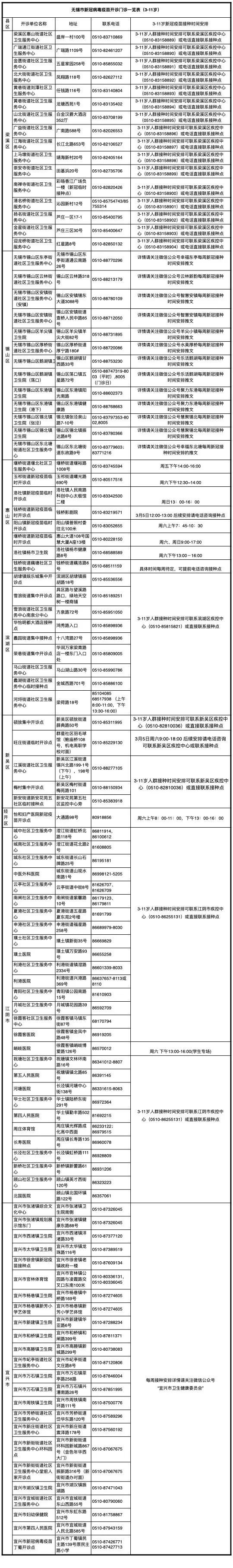
  无锡新冠疫苗接种点汇总(2022年3月2日更新,后续可能有变动以实际为准)

  注意:是否进行新冠疫苗序贯加强接种,建议接种前电话咨询确认

  

  

  

本文标签: 疫苗  无锡  能有  变动  建议  

相关推荐

猜你喜欢

大家正在看