
一、发放对象
在法定劳动年龄内,有劳动能力和就业要求,处于无业状态的园区常住人员。
二、发放原则
1、根据《关于修改进一步完善就业失业登记管理办法的通知》(人社部发〔2014〕97号)要求,《就业失业登记证》更名为《就业创业证》。已发放的《就业失业登记证》(劳动手册)继续有效,不再统一更换。
2、园区将建立就业登记、社会保险登记与劳动用工备案(报送)之间的业务协同和信息共享机制,逐步推进苏州市社会保障卡(市民卡)在园区就业领域的推广应用工作,以其加载的就业失业登记信息电子记录,逐步替代纸质的《就业创业证》等就业失业登记证明。
3、园区用人单位在办理劳动合同报送时不再要求提供《就业创业证》或《就业失业登记证》(劳动手册)。因个人原因需就业管理部门对其就业情况盖章备案的,经用人单位加盖公章后,由劳动者本人至用人单位所在地劳动合同管理机构办理。
三、发放办法
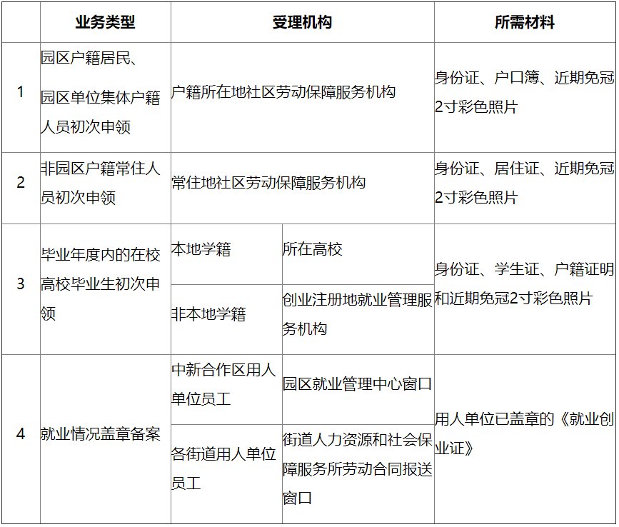
(一)园区户籍居民、园区单位集体户籍人员初次申领
由本人向户籍所在地社区劳动保障服务机构申领。
(二)非园区户籍常住人员初次申领
由本人向常住地(居住证登记的地址)社区劳动保障服务机构申领。
(三)园区独墅湖科教创新区内高校毕业生申领
毕业年度内高校毕业生在校期间申领《就业创业证》,本地学籍的,向所在高校申请,由高校就业指导中心向园区就业管理中心申领;非本地学籍的,按创业注册地向创业所在地就业管理服务机构申领。
各级就业管理服务机构受理申领后,应于10个工作日内核发《就业创业证》。
四、《就业创业证》申领及办理要求






