广州免费两癌筛查什么时候结束(免费做的两癌筛查结果什么时候拿到)

地方特产2022-09-16 15:21:23未知

广州免费两癌筛查什么时候结束(免费做的两癌筛查结果什么时候拿到)

  增城区

  各定点机构免费检查名额做完即止,具体检查结束时间以各机构通知为准。

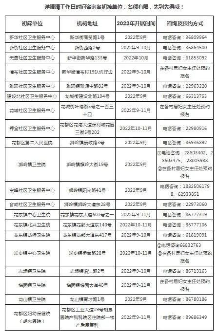
  ✔从化区

  结束时间详见下表。

点击图片可看大图

  ✔番禺区

  石楼镇:2022年9月12日至2022年9月23日,8:00-12:00,14:30-17:00(周一至周五)

  ✔花都区

  具体以初筛单位通知为准,名额有限,先到先得。

  ✔白云区

  结束时间详见下表。

  ✔海珠区

  2022年11月中旬完成筛查。

  ✔越秀区

  结束时间详见下表。

本文标签: 结束时间  下表  石楼  名额  增城  

相关推荐

猜你喜欢

大家正在看