
高铁新城
一、检测对象:
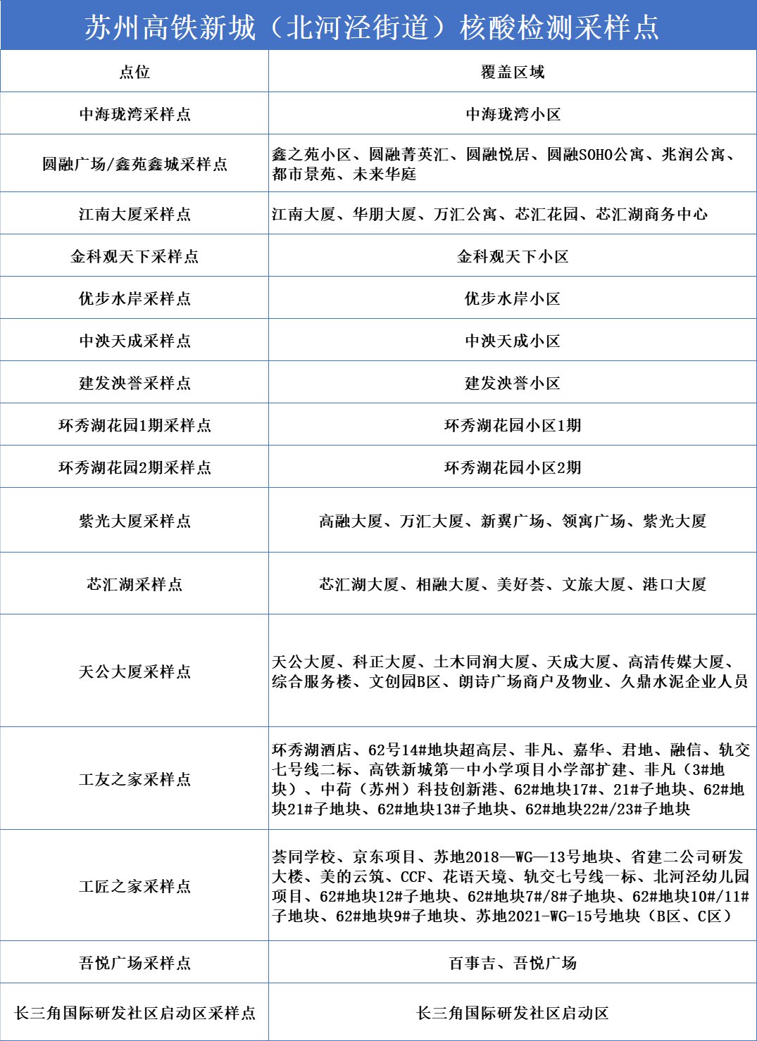
苏州高铁新城(北河泾街道)辖区全体居民(在48小时内接种新冠疫苗者暂不参加)。
二、检测时间:
2022年2月22日(周二)6:30—12:00
三、注意事项:
1、请广大居民根据社区和楼宇工作组安排,分时段有序前往就近采样点进行核酸采样,确保不漏一户、不落一人。为提高采样效率,请务必随身携带个人身份证或外籍身份证明原件(没有身份证的可提供户口簿),提前准备好苏康码和行程码,全程规范佩戴口罩,保持一米以上距离,避免聚集和相互交谈,服从现场工作人员指挥。
2、居民因参加区域核酸检测造成误工,用人单位不作缺勤处理。
3、请妥善保管好参加区域核酸检测的凭证,以便进出小区和楼宇时核验。
4、对拒不配合、不支持核酸检测工作、扰乱秩序或瞒报、谎报、伪造信息的人员,公安机关将依法从严追究法律责任。
四、温馨提示
为更加有序、安全地开展核酸检测,请大家不要着急,要上班、有急事的居民可先排队,不急于出门的居民建议在家等候,工作人员将根据实际情况通知大家。因天气寒冷、路面湿滑,请大家注意添衣保暖和出行安全,并照顾好老人、孩子。





