苏州市房屋租赁登记备案地址汇总表(苏州市房屋租赁登记备案地址汇总表下载)
地方特产2022-09-16 05:01:07未知

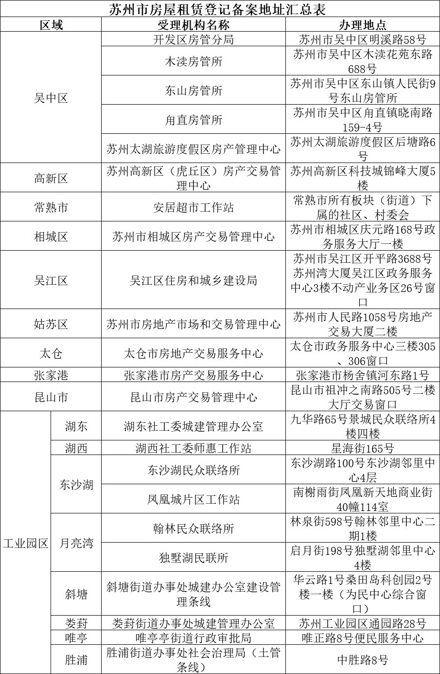
| 苏州市房屋租赁登记备案地址汇总表 |
| 区域 | 受理机构名称 | 办理地点 |
| 吴中区 | 开发区房管分局 | 苏州市吴中区明溪路58号 |
| 木渎房管所 | 苏州市吴中区木渎花苑东路688号 |
| 东山房管所 | 苏州市吴中区东山镇人民街9号东山房管所 |
| 甪直房管所 | 苏州市吴中区甪直镇晓南路159-4号 |
| 苏州太湖旅游度假区房产管理中心 | 苏州太湖旅游度假区后塘路6号 |
| 高新区 | 苏州高新区(虎丘区)房产交易管理中心 | 苏州高新区科技城锦峰大厦5楼 |
| 常熟市 | 安居超市工作站 | 常熟市所有板块(街道)下属的社区、村委会 |
| 相城区 | 苏州市相城区房产交易管理中心 | 苏州市相城区庆元路168号政务服务大厅一楼 |
| 吴江区 | 吴江区住房和城乡建设局 | 苏州市吴江区开平路3688号苏州湾大厦吴江区政务服务中心3楼不动产业务区26号窗口 |
| 姑苏区 | 苏州市房地产市场和交易管理中心 | 苏州市人民路1058号房地产交易大厦二楼 |
| 太仓 | 太仓市房地产交易服务中心 | 太仓市政务服务中心三楼305、306窗口 |
| 张家港 | 张家港市房产交易服务中心 | 张家港市杨舍镇河东路1号 |
| 昆山市 | 昆山市房产交易管理中心 | 昆山市祖冲之南路505号二楼大厅交易窗口 |
| 工业园区 | 湖东 | 湖东社工委城建管理办公室 | 九华路65号景城民众联络所4楼四楼 |
| 湖西 | 湖西社工委师惠工作站 | 星海街165号 |
| 东沙湖 | 东沙湖民众联络所 | 东沙湖路100号东沙湖邻里中心4层 |
| 凤凰城片区工作站 | 南榭雨街凤凰新天地商业街40幢114室 |
| 月亮湾 | 翰林民众联络所 | 林泉街598号翰林邻里中心二期1楼 |
| 独墅湖民联所 | 启月街198号独墅湖邻里中心4楼 |
| 斜塘 | 斜塘街道办事处城建办公室建设管理条线 | 华云路1号桑田岛科创园2号楼一楼(为民中心综合窗口) |
| 娄葑 | 娄葑街道办事处城建管理办公室 | 苏州工业园区通园路28号 |
| 唯亭 | 唯亭亭街道行政审批局 | 唯正路8号便民服务中心 |
| 胜浦 | 胜浦街道办事处社会治理局(土管条线) | 中胜路8号 |