
1、线下申请
①理赔报案电话:95511-#-6-6-4或0773-8993926;
②被保险人或代申请人可携带理赔相关材料至附表4的服务网点申请理赔,具体资料要求详见下申请材料。
2、申请材料
①理赔申请书(保险人提供模板,申请人据实填写,线上理赔无需提供);
②被保险人有效的身份证件复印件;(若被保险人是未成年人或无民事行为能力人时,父母或法定监护人代为申请,需同时提供父母或法定监护人身份证件和关系证明;若是受托人,需同时提供受托人身份证件、授权委托书);
③门(急)诊病历资料,医疗处方单(针对发票或病历上无详细药品名称及单价需提供);如发生门诊特定病种及门诊慢性病种,需提供慢特病证。
④住院病历资料(含入院记录、出院小结、影像检查报告、疾病证明书等;首次申请需提供确诊罹患相关疾病的病史材料),住院费用清单;
⑤医疗费用发票原件、发票为复印件时需提供医保结算清单(带鲜章原件)、慢特费用需提供慢特费用对应医保结算清单(带鲜章原件);
⑥被保险人/受益人银行卡复印件;
⑦保险人认为与确认保险事故的性质、原因等有关的其它证明和材料;
⑧桂林市外就医需提供桂林市医保审批的《转外就医审批表》。
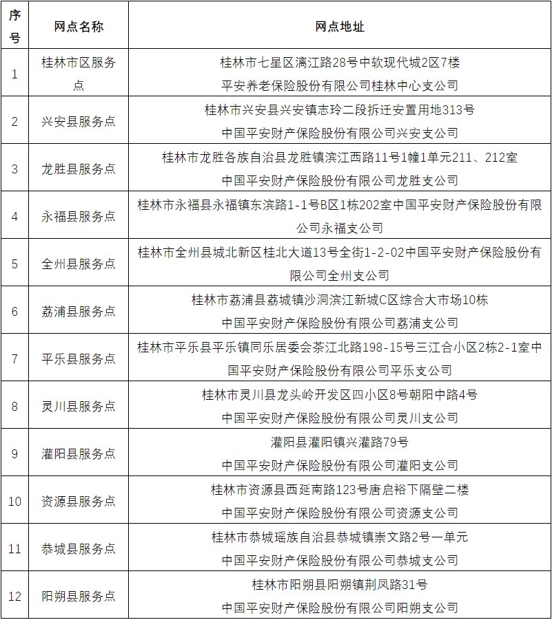
附表:线下服务网点






