
桂林惠民保理赔须知
一、 理赔受理时间:
2022年1月1日起受理桂林惠民保2022年度保险理赔(工作日受理),含特殊药品资格申请受理,特殊药品费用报销申请需在特殊药品资格审核通过后方能提交。
二、理赔流程及相关材料说明:
【保障责任一:基本医保目录支付范围内个人负担医疗费用补偿】及【保障责任三:住院治疗发生医保目录外个人自费费用补偿】
1、重要提示
①保障责任一理赔申请须在桂林市基本医疗保险和大病保险核报完成后进行。
②保障责任三理赔申请须在桂林市基本医疗保险核报完成后进行。
③被保险人可选择线上或线下两种理赔申请方式,具体流程如下:
2、线上申请(即平安好福利APP)
①手机应用市场/平安好福利官网下载、安装好福利APP,使用被保险人身份证号码、手机号注册账号。
②注册登陆好福利APP后,依次点击首页—理赔—自助理赔/代办理赔,根据提示填写理赔信息及拍照上传理赔申请材料。
③理赔案件审核过程中可通过—理赔—理赔记录—查看案件审核进度,提示问题件则按提示补充所需资料。
④理赔案件初审完成,好福利APP提示“待提交资料”,需将案件内对应理赔申请纸质资料按寄送地址(桂林市七星区漓江路28号中软现代城2区7楼平安养老保险股份有限公司桂林中心支公司)进行提交(支持邮寄,邮费需自理),纸质资料复核完成后进行转账。
⑤理赔案件结案后可通过—理赔—理赔记录—理赔结果—查看案件理赔通知书;若提示“转账失败”且失败原因为开户行或账号错误的可进入页面自助修改转账信息,重新转账;户名有误的,需提交受益人身份证件复印件及银行卡复印件至附表4的服务网点申请修改及重新转账。
3、线下申请
①理赔报案电话:95511-#-6-6-4或0773-8993926;
②被保险人或代申请人可携带理赔相关材料至附表4的服务网点申请理赔,具体资料要求详见下申请材料。
4、申请材料
①理赔申请书(保险人提供模板,申请人据实填写,线上理赔无需提供);
②被保险人有效的身份证件复印件;(若被保险人是未成年人或无民事行为能力人时,父母或法定监护人代为申请,需同时提供父母或法定监护人身份证件和关系证明;若是受托人,需同时提供受托人身份证件、授权委托书);
③门(急)诊病历资料,医疗处方单(针对发票或病历上无详细药品名称及单价需提供);如发生门诊特定病种及门诊慢性病种,需提供慢特病证。
④住院病历资料(含入院记录、出院小结、影像检查报告、疾病证明书等;首次申请需提供确诊罹患相关疾病的病史材料),住院费用清单;
⑤医疗费用发票原件、发票为复印件时需提供医保结算清单(带鲜章原件)、慢特费用需提供慢特费用对应医保结算清单(带鲜章原件);
⑥被保险人/受益人银行卡复印件;
⑦保险人认为与确认保险事故的性质、原因等有关的其它证明和材料;
⑧桂林市外就医需提供桂林市医保审批的《转外就医审批表》。
【保障责任二:基本医保目录外恶性肿瘤及罕见病特殊药品费用补偿】
被保险人需通过线下方式进行理赔申请,所需材料及相关注意事项如下:
1、特药资格申请所需材料:
①《桂林惠民保项目全自费高额药品使用资格申请表》(保险人提供模板,申请人据实填写);
②被保险人有效的身份证件复印件(若被保险人为未成年人或无民事行为能力人时,父母或法定监护人代为申请,需提供父母或法定监护人身份复印件及关系证明;若是受托人,需同时提供受托人身份证件、授权委托书);
③门(急)诊病历/住院病历/疾病诊断证明(保险人指定的当地医院出具的住院病历含病案首页、入院记录、岀院小结、影像检查报告、确诊罹患相关疾病的病史材料);
④保险人指定的当地医院出具的病理诊断报告及免疫组化/基因检测报告。
⑤保险人认为与确认保险事故的性质、原因等有关的其它证明和材料。
2、特药资格审批:
①如果审核未获通过,本产品不承担给付该特药费用理赔款的责任;
②如果审核通过,保险人会在受理后将审批结果通知特药资格申请人;
③提示:本次申请通过后,中途如有更换特药品种需重新申请资格。
3、特药费用理赔申请所需材料:
①理赔申请书(保险人提供模板,申请人据实填写);
②被保险人有效的身份证件复印件;(若被保险人为未成年人或无民事行为能力人时,父母或法定监护人代为申请,需提供父母或法定监护人身份复印件及关系证明;若是受托人,需同时提供受托人身份证件、授权委托书);
③本次就医的门(急)诊病历/住院病历/疾病诊断证明(保险人指定的当地医院出具的住院病历含病案首页、入院记录、岀院小结、影像检查报告);
④保险人指定的当地医院或药店出具的药品费用结算证明原件、医疗处方复印件、发票、诊断证明等相关资料;
⑤被保险人/受益人银行卡复印件;
⑥保险人认为与确认保险事故的性质、原因等有关的其它证明和材料。
【保障责任一、二、三理赔材料特殊情况及相关说明】
1、保险金作为被保险人遗产时,必须提供可证明合法继承权的相关权利文件:
①所有受益人(父母、配偶、子女)有效的身份证件复印件;
②被保险人与受益人关系证明,若受益人身故需提供死亡证明;
③死亡证明、户籍注销证明复印件、安葬证明或水、火、土葬证明;
④理赔申请人(身故受益人)资格确认表(保险人提供模板,申请人据实填写);
⑤涉及授权转账需提供身故保险金领取委托授权书(保险人提供模板,申请人据实填写)。
2、其它材料提供上的注意事项:
①以上证明和资料不完整的,保险公司将及时一次性通知受益人补充提供有关证明和资料;
②审核中,若需要您补充其他材料等情况,烦请您予以配合,以便我们尽早完成理赔;
③依照保险法之规定,理赔申请人有义务真实地提供与确认事故的性质、原因、损失程度等相关的证明和资料。若伪造、变造与保险事故有关的证明、资料和其他证据,您的权益将会受到影响,并将承担相应的法律责任。
三、基本医保目录外恶性肿瘤及罕见病特殊药品费用补偿保险金申请及给付的其它约定
1、药品处方开具
使用药品的药物处方必须在保险期间内由保险人指定的当地医院中指定专科医生开具,且属于被保险人当前治疗必备的药品,且每次处方药剂量不超过壹个月,且处方未超出本产品《桂林惠民保特定高额药品目录》中所列明的适应症范围。处方有效期的规定按国家或当地政府部门相关处方管理规定。指定专科医生须满足以下条件:
①具有有效的中华人民共和国《医师资格证书》;
②具有有效的中华人民共和国《医师执业证书》,并按期到相关部门登记注册;
③具有有效的中华人民共和国主治医师或者主治医师以上职称的《医师职称证书》;
④确诊或开具处方时,属于与处方适应症治疗相关的临床科室。
2、药品申请
如开具处方的医院无相应药品,则须凭处方及其被审核通过后获取的购药凭证等材料前往保险人指定的药店购买药品。本产品支持预约送药上门服务,在指定的药店购买的符合本产品约定的特定高额药品费用,被保险人需先行支付药品费用。
3、处方审核
本产品将按照约定的保险责任对被保险人的药品处方进行审核,根据被保险人的处方等相关申请材料,如果审核出现以下特殊问题,本产品将有权要求补充其他与药品处方审核相关的医学材料。药品处方审核的特殊情况包括但不限于:
①提交的被保险人特定高额药品相关的医学材料,不足以支持药品处方的开具或审核;
②医学材料中相关的科学检验方法报告结果不支持药品处方的开具。
如药品处方审核未通过,本产品不承担相关保险责任。
4、责任二基本医保目录外恶性肿瘤及罕见病特殊药品以本产品中《桂林惠民保特定高额药品目录》为准,详见该须知附表1,对应的指定购药药店清单见附表3。
四、注意事项
【理赔时效】
1、保险公司在收到申请人保险金给付申请及相关理赔资料后,将在10个工作日内做出核定;情形复杂的,在 30 日内(但投保人、被保险人或者受益人补充提供有关证明和资料的期间不计算在内)作出核定。
2、对性质明确、属于保险责任范围内的事件,10日内履行给付保险金义务,通过银行转账方式将赔款划入受益人指定银行帐户;
3、对不属于保险责任的,保险公司自作出核定之日起3日内向受益人发出拒绝给付保险金通知书并说明理由。
【关于基本医疗保险及大病/大额保险的约定】
1、 被保险人未使用所属基本医疗保险和大病/大额保险先行报销结算的,基本医保目
录支付范围内个人负担医疗费用补偿责任(保障责任一)不承担保险责任。
2、 被保险人未使用所属基本医疗保险先行报销结算的,住院治疗发生医保目录外个
人自费费用补偿(保障责任三)不承担保险责任。
3、基本医疗保险参保地变更:保险期间内,由于工作等原因,被保险人的基本医疗保险关系转至其他城市的,被保险人在保险期间内发生的在本产品约定范围内的合理医疗费用,经当地基本医疗保险报销后,可向本产品申请理赔,申请时须同时提供被保险人购买本产品时是桂林市基本医疗保险参保人的有效证明。
【异地报销】
已经备案在桂林市外、中国大陆境内的基本医疗保险定点医院就医,基本医保目录支付范围内个人负担医疗费用报销比例降低为60%,住院治疗发生医保目录外个人自费费用报销比例降低为40%。未经备案转往桂林市外、中国大陆境内的基本医疗保险定点医院就医,基本医保目录支付范围内个人负担医疗费用报销比例降低为40%,住院治疗发生医保目录外个人自费费用报销比例降低为30%。对于在非基本医疗保险定点医院所产生的医疗费用,基本医保目录支付范围内个人负担医疗费用补偿责任(保障责任一)及住院治疗发生医保目录外个人自费费用补偿责任(保障责任三)均不承担保险责任。
【责任免除】
1、因下列情形之一导致被保险人发生住院或门诊特定病种、门诊慢性病种医疗费用支出的,本公司不承担给付基本医保目录支付范围内个人负担医疗费用补偿责任(保障责任一):
(1)《中华人民共和国保险法》规定的不予支付的事项;
(2)被保险人所属基本医疗保险管理机构规定的不予支付的项目和费用。
(3)工伤(含职业病)、生育发生的医疗费用。
(4)参保人享受当地基本医疗保险待遇,但因个人原因未使用所属基本医疗保险报销的,本产品不承担相应的保险责任。
2、因下列情形之一导致被保险人发生《桂林惠民保特定高额药品目录》药品费用支出的,本公司不承担给付基本医保目录范围外恶性肿瘤及罕见病特殊药品费用补偿责任(保障责任二):
(1)药品处方的开具与本产品《桂林惠民保特定高额药品目录》的支付范围不符。
(2)未在保险人指定的当地医院或药店购买的药品。
(3)每次药品处方超过壹个月以上部分的药品费用。
(4)药品处方的开具与本产品《桂林惠民保特定高额药品目录》中所列明的适应症用法用量不符或相关医学材料不能证明被保险人所患疾病符合使用特定药物的指征。
(5)被保险人的疾病状况,经审核,确定对药品已经耐药,而产生的费用(耐药:指以下两种情况之一 :实体肿瘤病灶按照RECIST(实体瘤治疗疗效评价标准)出现疾病进展,即定义为耐药。非实体肿瘤在临床上常无明确的肿块或者肿块较小难以发现,经规范治疗后,按相关专业机构的指南规范,对患者骨髓形态学、流式细胞、特定基因检测等结果进行综合评价,得出疾病进展的结论,即定义为耐药。)
(6)被保险人符合慈善援助用药申请,但因被保险人个人原因未提交相关申请或者提交的申请材料不全,导致援助项目申请未通过而发生的药品费用;被保险人通过援助审核,但因被保险人原因未领取援助药品,视为被保险人自愿放弃本合同项下适用的保险权益。
3、因下列情形之一导致被保险人发生住院费用支出的,本公司不承担给付住院治疗发生医保目录外个人自费费用补偿责任(保障责任三):
(1)《中华人民共和国保险法》规定的不予支付的事项;
(2)工伤 含职业病 、生育发生的医疗费用。
(3)主要起滋补作用的药品;
(4)含国家珍贵、濒危野生动植物药材的药品;
(5)被保险人接受疗养、视力矫正手术、各类矫形及生理缺陷治疗(手术和检查检验项目)、牙护理(洗牙、牙移植、义齿、镶牙、烤瓷牙、口腔正畸)、美容(包括但不限于祛斑去皱、激光美容、开双眼皮等)、各种健康体检及预防性医疗项目(包括但不限于疫苗接种、健身按摩等)、各种医疗咨询及健康预测、各种健美治疗(包括但不限于营养、减肥、增高等)、各种实验性治疗(即未经科学或医学认可的医疗)、各种康复治疗器械及医疗辅助设备(包括但不限于义肢、假体、义眼、轮椅、人工耳蜗、按摩仪器、助听器、眼镜或隐形眼镜、拐杖、康复治疗器械、保健及按摩用品、非处方医疗器械等)、各种鉴定费用(包括但不限于医疗事故鉴定、验伤鉴定、亲子鉴定、遗传基因鉴定等)、接受各类医疗咨询(包括但不限于心理咨询、健康咨询、睡眠咨询),康复性治疗、休养或疗养、特别护理或静养、身体健康检查、美容减肥、脱发治疗、戒烟戒酒;各种不孕不育治疗、人工受精、避孕、节育(含绝育)、绝育后复通、妊娠(含异位妊娠)、分娩(含剖腹产和难产)、流产(含人工流产)、产前产后检查以及由以上原因引起的并发症、包皮环切术、包皮剥离术、包皮气囊扩张术、性功能障碍治疗产生的医疗费用。
(6)因被纳入诊疗项目等原因,无法单独收费的药品;
(7)酒制剂、茶制剂,各类果味制剂(特别情况下的儿童用药除外);
(8)口腔含服剂和口服泡腾剂(特别规定情形的除外)等。
(9)遗传性疾病、先天性癌症、先天性畸形、变形或染色体异常 (以世界卫生组织颁布的《疾病和有关健康问题的国际统计分类 (ICD 10)》为准。
(10)被保险人所属基本医疗保险管理机构规定的不予支付的项目和费用。
(11)被保险人住院期间产生的膳食费、陪护费。
(12)检查、治疗、用药与住院所诊断疾病不符的。
(13)被保险人在指定医院的外宾病区、特诊病区、特诊病房、VIP病房和高干病房等同类非普通病区或病房产生的超基本医疗保险规定的床位费。
(14) 器官移植产生的自费相关费用。
(15)因关节置换翻修术所产生的相关医疗费用。
(16)参保人享受当地基本医疗保险待遇,但因个人原因未使用所属基本医疗保险报销的,本产品不承担相应的保险责任。
4、治疗时间在本保险生效日前所产生的住院/门特/门慢/特殊药品所产生的所有费用(治疗时间的认定规则:住院及指定医院购药以入院时间为准,门特及门慢以就诊日期为准,指定药店购药以费用发生时间为准)。
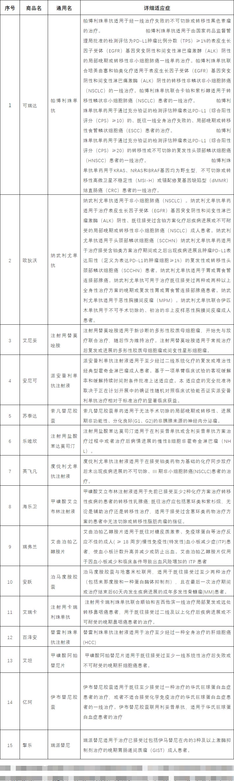
附表一:桂林惠民保特定高额药品目录
说明:肿瘤用药需严格按照2020版CSCO各类癌症的诊疗指南。以上列表中如有药品纳入桂林市基本医疗保险报销范围,则随即从《桂林惠民保特定高额药品目录》中剔除,但因纳入桂林市基本医疗保险报销范围前后而产生本产品报销金额差异的,本产品将对差异部分进行补偿。同时,结合桂林市基本医疗保险药品目录调整及市场变化等情况,本产品保留对《桂林惠民保特定高额药品目录》调整的权利,如有调整将在“桂林惠民保”微信公众号公示。
附表2:基本医保目录外恶性肿瘤及罕见病特殊药品费用补偿责任指定医院
附表3:基本医保目录外恶性肿瘤及罕见病特殊药品费用补偿责任指定药店
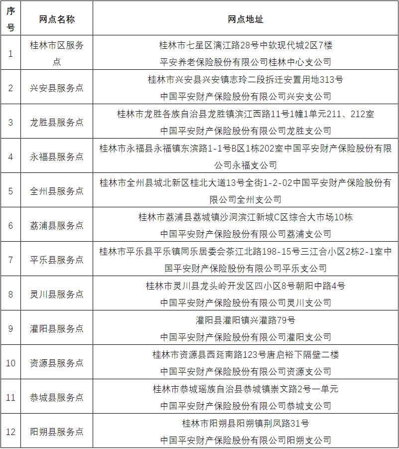
附表4:线下服务网点





