
桂林市社会保险事业管理中心关于做好领取社会保险待遇资格认证有关工作的通告
各县(市、区)社保经办机构及离退休人员:
根据《广西壮族自治区人力资源和社会保障厅关于做好领取社会保险待遇资格认证有关工作的通知》(桂人社函〔2022〕31 号)文件精神,为进一步做好我市社会保险待遇领取资格认证工作,确保各项社会保险待遇按时足额发放,维护社会保险基金安全,现就社会保险待遇资格认证有关事项通知如下:
一、 全面停止使用“老来”APP 认证服务。
因技术原因,全面停止使用“老来”APP 进行领取社会保险待遇资格认证。
二、暂时停止使用“银社一体化”认证服务。
因系统升级,“银社一体化”领取社会保险待遇认证服务暂时停止使用,恢复时间另行通知。
三、推广个人自助认证服务
(一) “广西人社”手机 APP 自助认证。
认证渠道:通过智能手机应用市场搜索“广西人社”或登录广西壮族自治区人力资源和社会保障厅网站(rst.gxzf.gov.cn)查看右侧快捷引导栏扫码下载安装。
认证人群:城镇企业职工养老保险退休人员、机关事业单位养老保险退休人员、城乡居民养老保险领取待遇人员、养老保险供养亲属、一至四级按月领取伤残津贴的工伤职工、因工死亡职工供养亲属、失业人员。
认证流程图,详见附件1。
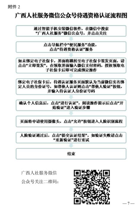
(二)“广西人社服务”微信公众号自助认证。
认证渠道:搜索关注“广西人社服务”微信公众号,在导航栏点击“便民服务——待遇资格认证”。
认证人群:城镇企业职工养老保险退休人员、机关事业单位养老保险退休人员、城乡居民养老保险领取待遇人员、养老保险供养亲属、一至四级按月领取伤残 津贴的工伤职工、因工死亡职工供养亲属、失业人员。
认证流程图,详见附件2。
(三)下载安装“掌上 12333”手机 APP 自助认证。
认证渠道:通过智能手机应用市场搜索“掌上 12333”下载安装。
认证人群:城镇企业职工养老保险退休人员、机关事业单位养老保险退休人员、城乡居民养老保险领取待遇人员、养老保险供养亲属、一至四级按月领取伤残津贴的工伤职工、因工死亡职工供养亲属。
(四)通过电子社保卡自助认证。
认证渠道:通过各种渠道注册的电子社保卡登录均可认证。
认证人群:城镇企业职工养老保险退休人员、机关事业单位养老保险退休人员、城乡居民养老保险领取待遇人员、养老保险供养亲属、一至四级按月领取伤残津贴的工伤职工、因工死亡职工供养亲属。
(五)登录国家社会保险公共服务平台自助认证。
认证渠道:登陆 http://si.12333.gov.cn。
认证人群:城镇企业职工养老保险退休人员、机关事业单位养老保险退休人员、城乡居民养老保险领取待遇人员、养老保险供养亲属、一至四级按月领取伤残津贴的工伤职工、因工死亡职工供养亲属。
(六)通过自助服务终端认证。
认证渠道:通过全区各级社保经办机构、人力资源社会保障村级平台自助服务终端认证。
认证人群: 全市社保经办机构可进行城乡居民养老保险领取待遇人员、城镇企业职工养老保险退休人员、机关事业单位养老保险退休人员认证;人力资源社会保障村级平台(各村委)可进行养老退休待遇人员认证。
(七) 通过“中国领事”手机 APP 办理认证。
认证渠道:下载安装“中国领事”手机 APP,首次使用需线上填写申请信息,包括申请人国内公民身份证号码、国内养老金发放地护照号等信息,并通过人脸识别方式认证。
认证人群:境外居住退休人员领取国内养老保险待遇人员。
(八)工作中如有问题,请及时反馈处理。
四、根据有关政策规定,领取机关事业单位养老保险、企业职工养老保险、城乡居民养老保险、失业保险、工伤保险长期待遇人员一个年度需要认证1次,领取供养直系亲属救济费(抚恤费)人员6个月需认证1次。请及时认证,逾期未认证的将按规定停发待遇,认证通过后再续发、补发。
认证过程中如有问题,请拨桂林市社会保险事业管理中心咨询电话0773-2882135。感谢关心、理解、支持!如给您带来不便,深表歉意!
附件:1.“广西人社”手机 APP认证流程图
附件:2.“广西人社服务”微信公众号流程图





