
关于领取社会保险待遇资格认证有关问题的通告
各参保单位、参保人员:
为做好领取社保待遇资格认证工作,现就有关事项通告如下:
一、因技术原因,全面停止使用“老来”APP 认证服务。
二、因系统升级,暂时停止使用“银社一体化”认证服务,恢复时间另行通知。
三、认证人群:机关事业单位养老保险退休人员、城乡居民养老保险领取待遇人员、城镇企业职工养老保险退休人员、养老保险供养亲属、一至四级按月领取伤残津贴的工伤职工、因工死亡职工供养亲属等。
四、推广个人自助认证服务
(一)“广西人社”手机APP自助认证。通过智能手机应用市场搜索“广西人社”或登录广西壮族自治区人力资源和社会保障厅网站(rst.gxzf.gov.cn)查看右侧快捷引导栏扫码下载安装、进行认证,认证流程图详见附件1。
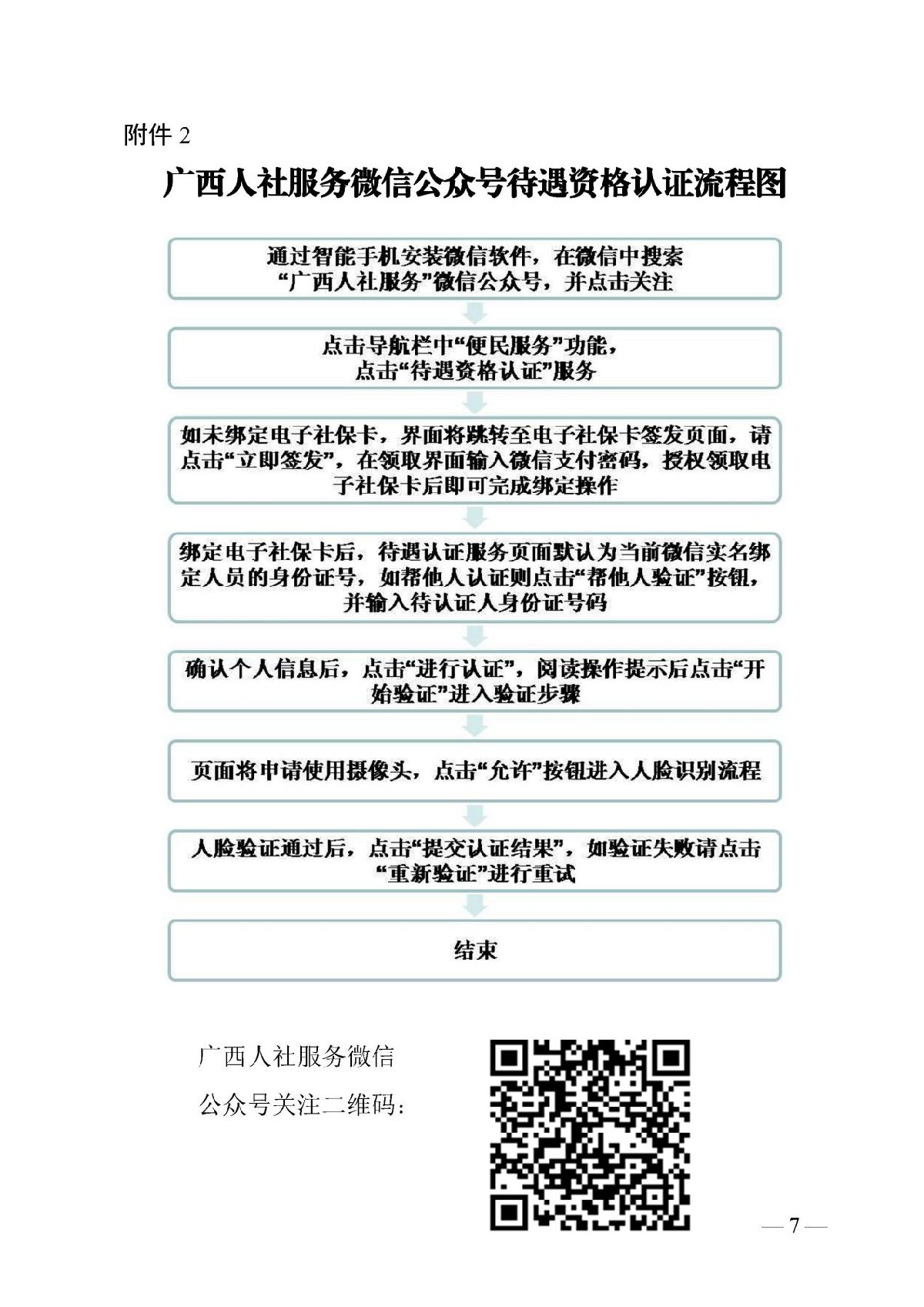
(二)“广西人社服务”微信公众号自助认证。搜索关注“广西人社服务”微信公众号,在导航栏点击“便民服务——待遇资格认证”,认证流程图详见附件2。
(三)“掌上12333”手机APP自助认证。通过智能手机应用市场搜索“掌上12333”下载安装、进行认证。
(四) 电子社保卡自助认证。通过各种渠道注册的电子社保卡登录均可进行认证。
(五)登录国家社会保险公共服务平台自助认证。登陆 http://si.12333.gov.cn、进行认证。
(六)自助服务终端认证。通过全区各级社保经办机构、人力资源社会保障村级平台自助服务终端进行认证。。
(七)境外居住退休人员领取国内养老保险待遇人员通过“中国领事”手机APP办理认证。下载安装“中国领事”手机 APP,首次使用需线上填写申请信息,包括申请人国内公民身份证号码、国内养老金发放地护照号等信息,并通过人脸识别方式认证。
五、根据有关政策规定,领取机关事业单位养老保险、企业职工养老保险、城乡居民养老保险、工伤保险长期待遇人员(对新增领取待遇人员三个月内,持本人有效身份证到区内就近的社保机构、社区等认证点建模认证)领取待遇人员一个年度需认证1次,领取供养直系亲属救济费(抚恤金)人员每6个月需认证1次。请及时认证,逾期未认证的将按规定停发待遇,认证通过后再恢复发放并予以补发。
认证过程中遇到问题,请咨询桂林市社会保险事业管理中心,联系电话:0773—2882135。
特此通告
附件:1.“广西人社”手机 APP认证流程图
附件:2.“广西人社服务”微信公众号流程图
桂林市社会保险事业管理中心
2022年3月11日





