
流感是什么?跟感冒一样吗?
流感,全称是流行性感冒,是由流感病毒引起的急性呼吸道传染病。
流感病毒传染性强,主要是通过呼吸道传播。流感病毒特别是甲型流感病毒易发生变异,而使人群普遍易感,发病率高,已多次引起全世界的暴发流行。每年流感季节性流行在全球可导致300万-500万重症病例,29万-65万呼吸道疾病相关死亡。
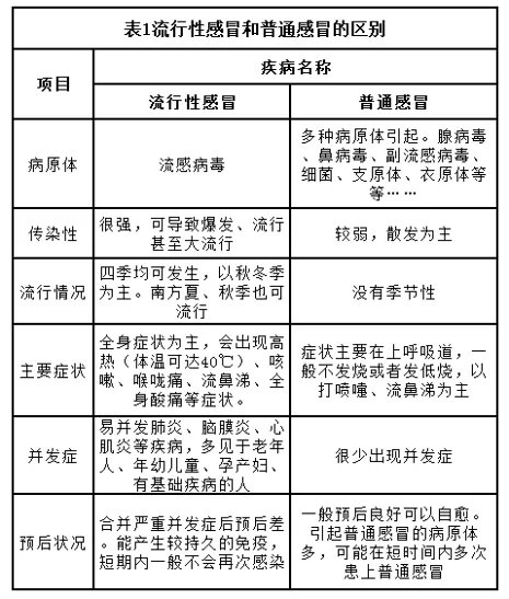
注意!流感不等同于普通感冒!

来源:江苏疾控
接种流感疫苗可以预防流感、减轻患流感的严重程度,是预防流感及其并发症最经济有效的手段。
地方特产2022-09-14 21:27:49佚名

流感是什么?跟感冒一样吗?
流感,全称是流行性感冒,是由流感病毒引起的急性呼吸道传染病。
流感病毒传染性强,主要是通过呼吸道传播。流感病毒特别是甲型流感病毒易发生变异,而使人群普遍易感,发病率高,已多次引起全世界的暴发流行。每年流感季节性流行在全球可导致300万-500万重症病例,29万-65万呼吸道疾病相关死亡。
注意!流感不等同于普通感冒!

来源:江苏疾控
接种流感疫苗可以预防流感、减轻患流感的严重程度,是预防流感及其并发症最经济有效的手段。