
无论年龄、无论国籍、无论户籍,只要您在青岛参加社会保险或在青岛享受社保待遇,均可携带有效证件到任意合作银行,任意网点都可以就近办理
办理材料:成年人仅需携带本人有效身份证件。学生儿童须由监护人代办,根据人民银行规定,代办时需携带双方有效身份证件和关系证明材料,关系证明材料包括能体现监护人与被监护人关系的户口簿和医学出生证明等材料。
特别说明:参保人员申请社保卡临时卡的,发卡银行营业网点应即时发放!
即时制卡银行一览
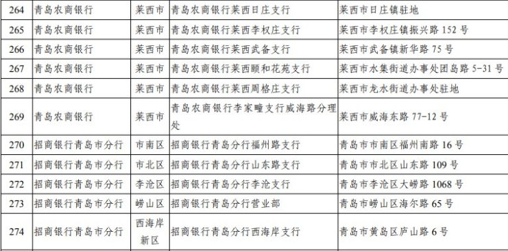
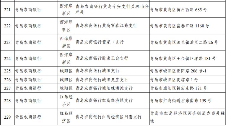
青岛市社会保障卡即时制卡网点情况(数据截止到2019年7月30日)
地方特产2022-04-01 06:08:28佚名

无论年龄、无论国籍、无论户籍,只要您在青岛参加社会保险或在青岛享受社保待遇,均可携带有效证件到任意合作银行,任意网点都可以就近办理
办理材料:成年人仅需携带本人有效身份证件。学生儿童须由监护人代办,根据人民银行规定,代办时需携带双方有效身份证件和关系证明材料,关系证明材料包括能体现监护人与被监护人关系的户口簿和医学出生证明等材料。
特别说明:参保人员申请社保卡临时卡的,发卡银行营业网点应即时发放!
即时制卡银行一览
青岛市社会保障卡即时制卡网点情况(数据截止到2019年7月30日)
哈尔滨养老保险转移办理条件
哈尔滨养老保险转出申请流程