
清远驾驶证满分学习要等三个月后才去学习吗?
不用。应当在15天里进行“满分教育”申请。
当机动车驾驶人在一个记分周期内累积记分达到12分后,应当在十五日内通过交管12123网上平台或是到机动车驾驶证核发地或违法行为发生地的公安机关交通管理部门参加为期七日的道路交通安全法律、法规和相关知识学习。
怎么申请现场+网络学习?
登录交通安全综合服务管理平台,选择【业务办理】→【满分审验教育】→【满分教育申请】
步骤1:【选择城市】
在该步骤,用户选择现场教育城市。请从列出的城市中选择一个教育城市,点击【下一步】。
【阅读业务须知】
在该步骤,请用户认真阅读其内容,如下图所示。同意的,点击【阅读并同意】进入步骤2【教育方式】
步骤2:【教育方式】
在该步骤,用户选择教育方式,并确认现场教育天数(系统自动计算最少需要参加现场教育天数,选择天数不能少于该值)。选择"现场+网络教育"方式,请确保具备网络学习条件(电脑、摄像头、带宽)。 点击【下一步】,进入步骤3:【选择场次】。
步骤3:【选择场次】
在该步骤,用户选择教育日期、教育地点,点击【查询】。在查询结果列表中选择相应天数的教育场次。确认后,点击【下一步】,进入步骤4:【确认申请】。
步骤4:【确认申请】
在该步骤,用户请认真核实申请信息,当确认无误后,点击【申请】,操作界面如下图所示:
用户申请成功后,进入步骤5【申请成功】。
步骤5:【申请成功】
在该步骤,用户已申请成功,请在规定的时间内参加相应的教育场次完成满分教育。
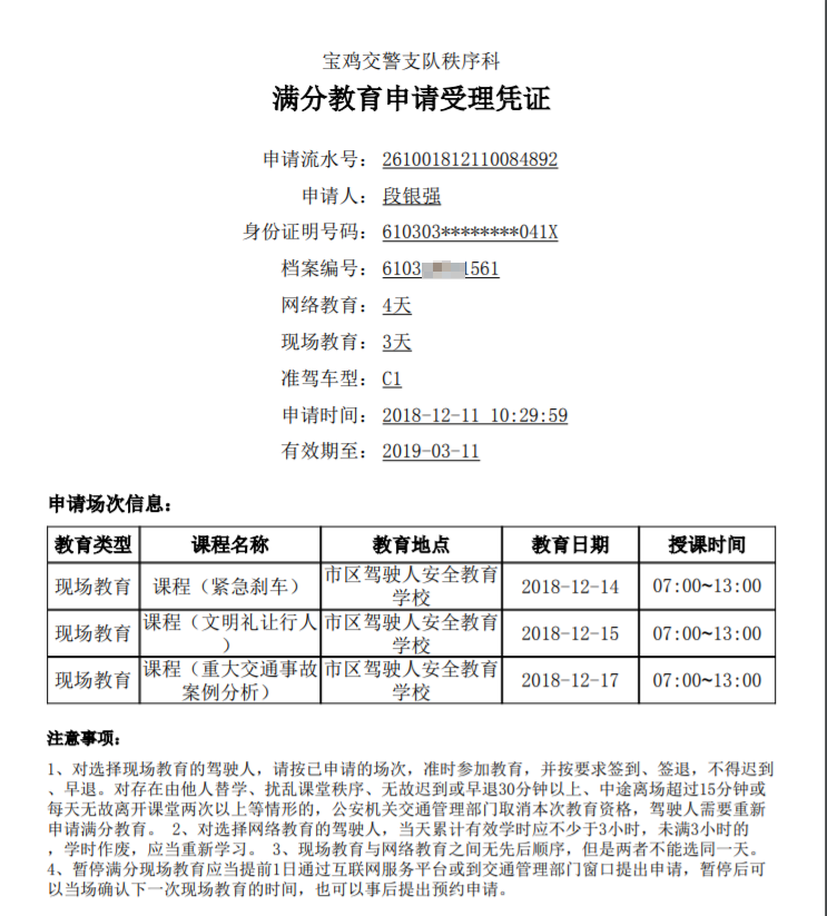
打印凭证:
用户可以点击【打印凭证】按钮打印申请受理凭证(需安装pdf阅读器)。





