
【投保须知】
1. 被保险人:此产品的被保险人仅限阳江市基本医疗保险参保人(含阳江市职工、居民)
2. 参保年龄:无年龄限制
3. 保险期间:一年
4. 购买份数:每个被保险人每保险年度内仅可购买1份,多买无效
5. 未成年人参保:若被保险人为未成年人,则需保证投保人对其有法定监护权
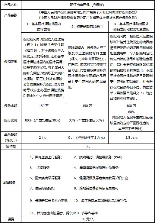
【升级版保障计划】

【99元版特别约定】
1. 关于使用基本医疗保险的约定
符合阳江市基本医疗保险支付范围内的费用,若被保险人未应尽使用基本医疗保险、城乡居民大病补充保险、城镇职工大病补充保险、职工住院补充保险、公务员住院补充保险、医疗救助等政府主办医疗保险先行报销,此产品不承担保险责任。
出险时,若被保险人不再享受阳江市基本医疗保险待遇,此产品将不再承担本保险责任。
2. 基本医疗保险范围外住院药品费用和检验检查费用补偿
在保障期内,被保险人按规定在定点医疗机构住院治疗发生的药品、检查、检验费用中经“政府办医保”报销后,个人先自付部分费用及政策范围外的药品(不含院外购药)、检查、检验费用(不含住院起付标准、特定门诊),年免赔额2.5万元,报销比例60%,年度累计最高报销限额100万元;此保单约定的严重既往症医疗费用不予赔付。
2.1单品药品费用年度补偿以10万元为限。
2.2 PET-CT检查费(不含显影剂)补偿仅适用于被保险人在保险期间内新确诊的恶性肿瘤检查,每年仅限赔付一次。
2.3 无确诊病理报告或非住院治疗使用的PET-CT检查费用、超白蛋白限制用药范围、住院期间医嘱外购药不纳入报销范围。
3. 关于被保险人严重既往症的约定
(1)基本医疗保险范围内住院医疗费用(责任一)及基本医疗保险范围外住院药品费用和检验检查费用(责任三)严重既往症约定
被保险人在保单生效日前如已明确诊断患有如下严重既往症(具体定义见释义4),并因此疾病或其并发症导致在保险期间内发生的医疗费用,此产品按严重既往症待遇赔付。
被保险人已知或应该知道的有关疾病或症状。包括但不限于:
①被保险人在保单生效日前,医生已有明确诊断,长期治疗未间断;
②被保险人在保单生效日前,医生已有明确诊断,治疗后症状未完全消失,有间断用药或接受治疗的情况。
具体重大既往症包含:
①肿瘤类:恶性肿瘤—重度;
②肝肾疾病类:严重慢性肾衰竭、肝硬化、严重慢性肝衰竭;
③心脑血管及糖脂代谢疾病类:较重急性心肌梗死、严重脑中风后遗症、严重高血压病、严重糖尿病;
④肺部疾病类:慢性阻塞性肺病、慢性呼吸衰竭;
⑤其他:系统性红斑狼疮,再生障碍性贫血,溃疡性结肠炎。
(2)特定高额药品费用补偿严重既往症约定
被保险人在保单生效日前如已明确诊断患有《阳江市普惠型商业健康保险特定高额药品目录》中药品的适应症,并因此疾病或其并发症导致在保险期间内发生的特定高额药品费用,此产品按严重既往症待遇赔付。
被保险人已知或应该知道的有关疾病或症状。包括但不限于:
①被保险人在保单生效日前,医生已有明确诊断,长期治疗未间断;
②被保险人在保单生效日前,医生已有明确诊断,治疗后症状未完全消失,有间断用药或接受治疗的情况。
4. 关于特定高额药品费用保险给付申请及给付的约定
(1)使用药品的药物处方必须在保险期间内由医院的专科医生开具,且被保险人疾病指征符合《阳江市普惠型商业健康保险特定高额药品目录》的支付范围,属于被保险人当前治疗必备的药品、未产生耐药(释义5);
(2)对处方药品,用法用量应符合国家药品监督管理局批准的说明书中所列明用法用量;
(3)开具处方时,专科医生属于与处方适应症治疗相关的临床科室,且每次处方药剂量不超过壹个月,处方有效期的规定按国家或当地政府部门相关处方管理规定;
(4)被保险人须根据约定进行特定高额药品费用理赔申请,并配合特定药品的援助用药申请;
(5)本产品将按照约定的保险责任对被保险人的药品处方进行审核,根据被保险人的处方等相关申请材料,如果审核出现以下特殊问题,本产品将有权要求补充其他与药品处方审核相关的医学材料。药品处方审核的特殊情况包括但不限于:①提交的被保险人特定高额药品相关的医学材料,不足以支持药品处方的开具或审核;②医学材料中相关的科学检验方法报告结果不支持药品处方的开具。如药品处方审核未通过,此产品不承担相关保险责任。
5.关于异地就诊的约定
被保险人转阳江市外就医符合阳江基本医疗保险管理办法要求,并按医保规定办理转外治疗备案手续的,发生的相关医疗费用(责任一和责任三医疗费用)达到约定起付线标准,在约定赔付比例的基础上降低10%后予以报销。若未按规定办理相关备案手续的,在约定赔付比例的基础上降低15%。
6. 关于责任免除的约定
下列情形,造成被保险人医疗费用支出的,此产品不承担给付保险金的责任。
(1)不孕不育治疗、人工受精、怀孕、分娩(含难产)、流产、堕胎、节育(含绝育)、产前产后检查以及由以上原因引起的并发症;
(2)工伤(职业病)发生的医疗费用;
(3)应当由第三人负担的医疗费用;
(4)在境外(含港、澳、台)就医的医疗费用;
(5)法律、法规、政策、文件规定不予支付的事项,保险人不承担给付保险金的责任;
(6)被保险人挂床住院或住院病人应当出院而拒不出院,从医院确定其离院之日起发生的一切医疗费用,保险人不承担给付保险金的责任(“挂床住院”指办理正式住院手续的被保险人,在住院期间每日非24小时在床、在院,包括在住院期间连续若干日无任何治疗,只发生护理费、诊疗费、床位费的情况。)
以及因《中国人民财产保险股份有限公司广东省个人社保补充医疗保险条款》、《中国人民财产保险股份有限公司广东省团体社保补充医疗保险条款》约定的其他责任免除事项,此产品不承担给付保险金的责任。
7. 《阳江市普惠型商业健康保险特定高额药品目录》

说明:
请留意目录内各药品对应的商品名及生产厂家信息,确定您使用的药品的商品名、通用名、支付范围等同时符合上表中的约定。
为了更好地向被保险人提供保障,结合阳江市基本医疗保险药品目录调整及市场变化等情况,此产品保留对《阳江市普惠型商业健康保险特定高额药品目录》调整的权利,如有调整将在阳江市惠民保项目微信公众号公示。





