
一、办理条件:
2003年8月7日前被判处徒刑已经被注销户口,刑满释放或假释、保外就医回原籍入户的,可申请恢复户口。
上述人员被执行处罚期间原同一户内亲属户口在市内发生迁移的,恢复户口不受区域限制。
二、办理形式:
窗口办理
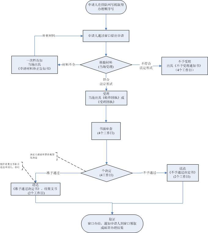
三、办理流程:
四、申请材料:
1.《入户申请审批表》
2.居民身份证
3.相关部门作出的刑满释放的判决、裁定、决定、证明书,或批准假释、保外就医等法律文书
本地宝小编有话对您说~
地方特产2022-09-12 10:27:56佚名

一、办理条件:
2003年8月7日前被判处徒刑已经被注销户口,刑满释放或假释、保外就医回原籍入户的,可申请恢复户口。
上述人员被执行处罚期间原同一户内亲属户口在市内发生迁移的,恢复户口不受区域限制。
二、办理形式:
窗口办理
三、办理流程:
四、申请材料:
1.《入户申请审批表》
2.居民身份证
3.相关部门作出的刑满释放的判决、裁定、决定、证明书,或批准假释、保外就医等法律文书
本地宝小编有话对您说~