
1. 业务流程及操作说明
步骤1:【选择城市】
在该步骤,用户选择现场教育城市。请从列出的城市中选择一个教育城市,点击【下一步】。
【阅读业务须知】在该步骤,请用户认真阅读其内容,如下图所示。
同意的,点击【阅读并同意】进入步骤2【教育方式】
步骤2:【教育方式】在该步骤,用户选择教育方式,并确认现场教育天数(系统自动计算最少需要参加现场教育天数,选择天数不能少于该值)。选择"现场+网络教育"方式,请确保具备网络学习条件(电脑、摄像头、带宽)。 点击【下一步】,进入步骤3:【选择场次】。
步骤3:【选择场次】在该步骤,用户选择教育日期、教育地点,点击【查询】。在查询结果列表中选择相应天数的教育场次。确认后,点击【下一步】,进入步骤4:【确认申请】。
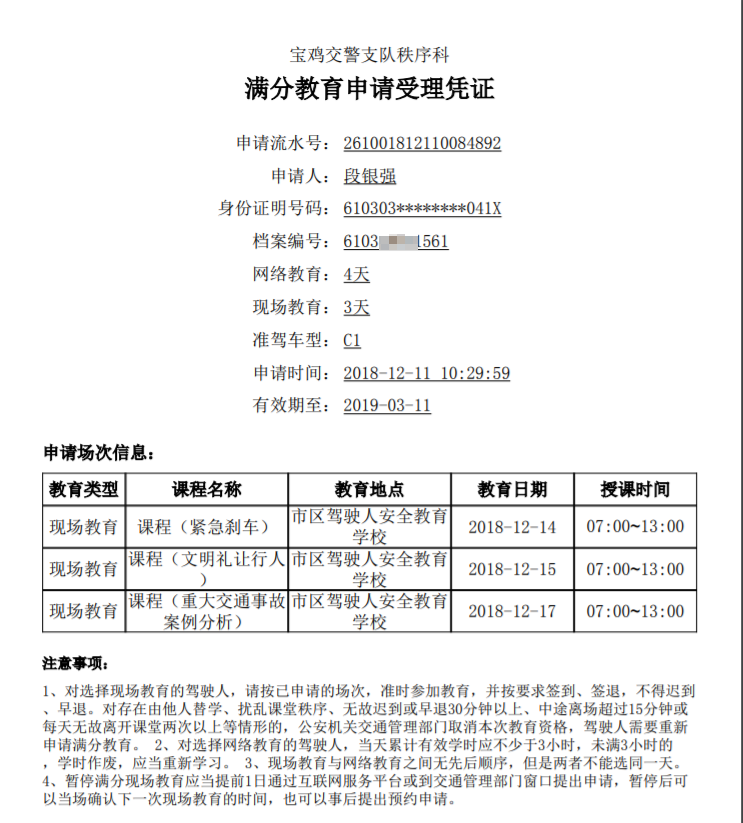
步骤4:【确认申请】在该步骤,用户请认真核实申请信息,当确认无误后,点击【申请】,操作界面如下图所示:
用户申请成功后,进入步骤5【申请成功】。
步骤5:【申请成功】在该步骤,用户已申请成功,请在规定的时间内参加相应的教育场次完成满分教育。
打印凭证:用户可以点击【打印凭证】按钮打印申请受理凭证(需安装pdf阅读器)。
2. 注意事项
(1)驾驶人满分教育时间为七日,每日教育时间累计不得少于三小时,其中现场教育时间不得少于二日。
有下列情形之一的,现场教育时间不得少于五日: ①大型客车、牵引车、城市公交车、中型客车、大型货车(以下简称大中型客货车)驾驶人; ②校车驾驶人; ③除本记分周期外,最近连续两个记分周期中有一个记分周期有记满12分记录的。
有下列情形之一的,应当全部采取现场教育形式开展满分教育: ①在一个记分周期内有两次以上达到12分的; ②累积记分达到24分以上的驾驶人; ③除本记分周期外,最近连续三个记分周期中有两个记分周期有记满12分记录的。
(2)申请成功后,参加教育有效期3个月,可以通过窗口提出1次延期申请,申请后延期3个月。有效期内未完成教育的,教育记录作废,需重新申请满分教育。
(3)申请参加网络教育时,请按要求进行至少3小时的网络学习。
(4)申请参加现场教育时,请选择就近现场教育地点,并根据场次要求,携带本人有效身份证原件按时参加现场教育。 对于扰乱课堂秩序、无故迟到或早退30分钟以上的、中途离场超过15分钟或者无故离开课堂两次以上等情形的,取消本次现场教育;存在替学等情形的,取消其本次教育资格,三年内不得通过网络进行满分教育。





