
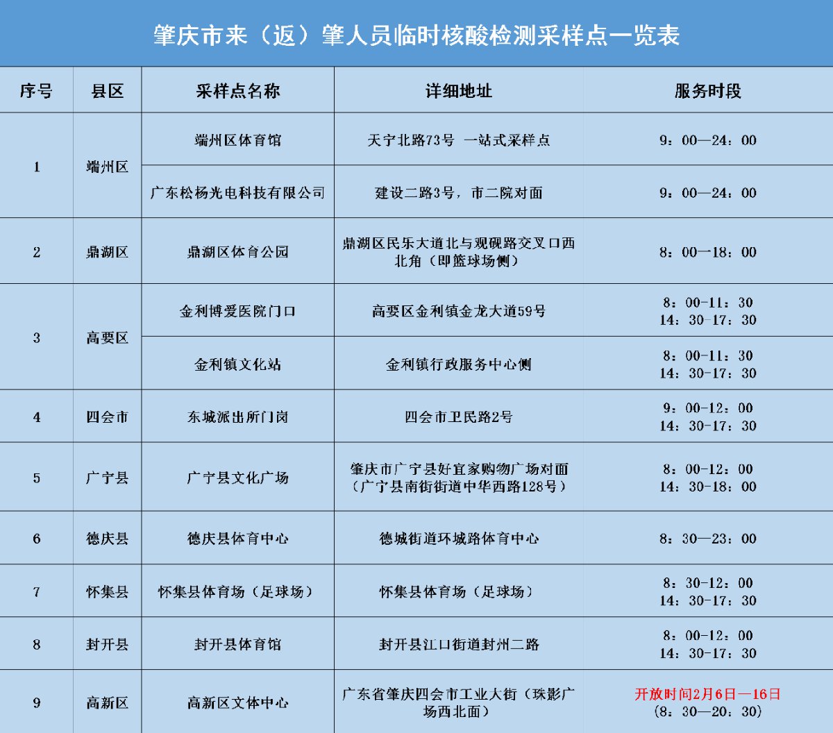
2022年春节后外地返回肇庆临时核酸检测点
1、端州区体育馆
2、广东松杨光电科技有限公司
3、鼎湖区体育公园
4、金利博爱医院门口
5、金利镇文化站
6、四会市东城派出所门岗
7、广宁县文化广场
8、怀集县体育场(足球场)
9、封开县体育馆
10、高新区文体中心
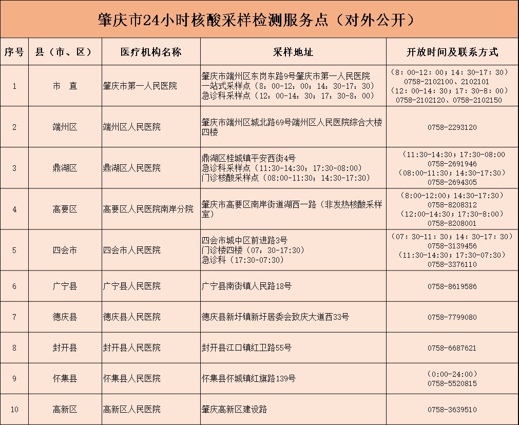
肇庆市24小时核酸采样检测服务点
主动报备
请2022年1月27日以来有广西壮族自治区百色市德保县、广西壮族自治区百色市其他县(区)旅居史的来(返)肇人员尽快向所在社区报备,配合做好疫情防控措施。
如您从广东省外或深圳、惠州、梅州、河源、云浮等市来(返)肇,请您到肇后主动向所在社区或村委报备,并根据防疫要求做好相关健康管理措施。如您接到12320或防疫人员手机电话,请及时接听或尽快回复。





