
2022西宁城中区门牌证办理全指南
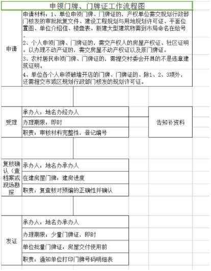
办理材料:
1、单位申领门牌、门牌证:
产权单位需提交规划行政部门核发的审批批复文件、建设工程规划与用地规划许可证、平面位置图、单位介绍信、楼盘表。新建大型建筑物需到市局命名再给号。
2、个人申领门牌、门牌证:
需提交产权人的房屋产权证、社区证明。已办理不动产证的,需提交房屋不动产证及原门牌证。
3、农村居民申领门牌、门牌证:
需提交村委会开具的不是违章建筑证明。
4、单位和个人申领破墙开店的门牌、门牌证:
除了1、2、3项外,还需提交市或区规划行政部门核发的规划许可证。
办理流程:
办理时限:1个工作日
收费标准:不收费
办理地点:西宁市城中区南山路15号城中区民政局
办理时间:周一至周五 上午08:30-12:00,下午14:30-18:00
咨询电话:0971-8297602





