
台山城乡居民医疗保险
一、缴费方式
1、原已参加居民医保的参保人
若未参加我市职工医保的,仍实行由银行代扣代缴方式扣费参保,按公布的个人缴费标准,在缴费时间内将缴费金额足额存入缴费存折(卡)待扣,或可选择“广东税务”微信公众号、粤税通或粤省事小程序、自助办税终端、办税服务厅等方式自行扣费。参保人应按个人缴费标准376元足额存入扣费账户,以免影响参保缴费,因存款不足或其他原因导致未能按时代扣个人缴费的,将视为自动弃保。若正在参加职工医保的,不得重复参加居民医保。
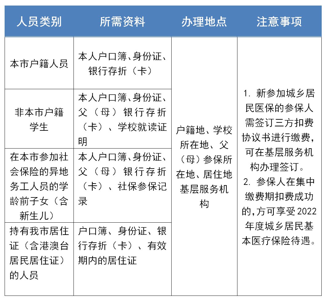
2、新参加城乡居民医保的参保人
3、中途参加城乡居民医保的参保人
二、变更或停保
参保人若需变更或停保的,应在2021年10月31日前到户籍所在地基层服务机构申报。符合参保条件,上年度已参保且未及时办理变更或停保手续的,将按新一年度缴费标准由税务部门统一征收。





