
门诊特定病种待遇
江门市门诊特定病种待遇不设起付标准。参保人可以在符合条件的定点医疗机构申请门诊特定病种待遇和就诊。参保人申请(含年审)门诊特定病种时,由定点医疗机构审核确认并上传至医保信息系统备案,自办理备案之日起享受相应待遇。江门市门诊特定病种准入标准和待遇享受有效期统一按《广东省医疗保障局关于广东省基本医疗保险门诊特定病种准入标准(试行)的通知》(粤医保函〔2020〕483号)规定执行,在《广东省基本医疗保险门诊特定病种管理办法》(粤医保规〔2020〕4号)实施前江门市原已开展但不在省规定范围内的门诊特定病种,准入标准和待遇享受有效期按江门市原有规定执行。
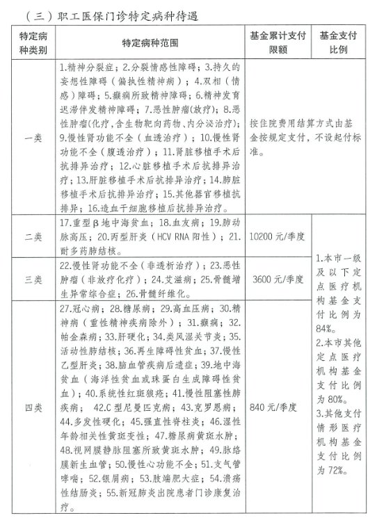
(1)职工医保门诊特定病种待遇
一类门诊特定病种按住院费用结算方式由基金按规定支付。二类、三类、四类门诊特定病种本市一级及以下定点医疗机构基金支付比例为84%,本市其他定点医疗机构基金支付比例为80%,其他支付情形医疗机构基金支付比例为72%。
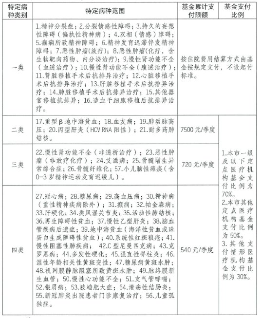
(2)居民医保门诊特定病种待遇
一类门诊特定病种按住院费用结算方式由基金按规定支付。二类、三类、四类门诊特定病种本市一级及以下定点医疗机构基金支付比例为70%,本市其他定点医疗机构基金支付比例为50%,其他支付情形医疗机构基金支付比例为30%。
(3)门诊特定病种具体病种范围和基金累计支付限额详见附件。
附件:
1.职工医保门诊特定病种

注:
1.上表“基金累计支付限额”是指门诊特定病种医疗费用季度实际基金支付累计额。职工医保参保人享受门诊特定病种待遇,由职工医保基金按规定支付。
2.职工医保参保人患有两个或两个以上特定病种的,取较高病种季度支付限额增加 360元。
3.当季度累计最高支付限额,均不能结转下季度使用。
4.其中“活动性肺结核”和“耐多药肺结核”应在我市以及经批准的市外肺结核专科防治门诊定点医疗机构就诊,基金才予以支付;重性精神疾病指精神分裂症、分裂情感性障碍、持久的妄想性障碍(偏执性精神病)、双相(情感)障碍、癫痫所致精神障碍和精神发育迟滞伴发精神障碍等6种重性精神疾病;精神病和重性精神疾病应当在精神专科门诊定点医疗机构或定点综合医院精神专科以及经批准的其他支付情形医疗机构就诊,基金才予以支付。
5.禽流感疑似病例参保患者使用奥司他韦(属基本医疗保险药品目录乙类药,按药品费用90%纳入基本医疗保险基金支付范围),定点医疗机构需单独开处方和收费,奥司他韦药品费用基金最高支付限额标准为每人每季度7200元,基金支付比例为80%。
2.居民医保门诊特定病种
注:
1.上表“基金累计支付限额”是指门诊特定病种医疗费用季度实际基金支付累计额。居民医保参保人享受门诊特定病种待遇,由居民医保基金按规定支付。
2.居民医保参保人患有两个或两个以上特定病种的,取较高病种季度支付限额增加180元。
3.当季度累计最高支付限额,不能结转下季度使用。
4.特困供养人员居民医保参保人特定门诊医疗费用基金支付比例提高10个百分点(基金支付比例最高不超过100%,若超过100%的按100%计算)。
5.其中“活动性肺结核”和“耐多药肺结核”应在我市以及经批准的市外肺结核专科防治门诊定点医疗机构就诊,基金才予以支付;重性精神疾病指精神分裂症、分裂情感性障碍、持久的妄想性障碍(偏执性精神病)、双相(情感)障碍、癫痫所致精神障碍和精神发育迟滞伴发精神障碍等6种重性精神疾病;精神病和重性精神疾病应当在精神专科门诊定点医疗机构或定点综合医院精神专科以及经批准的其他支付情形医疗机构就诊,基金才予以支付。
6.禽流感疑似病例参保患者使用奥司他韦(属基本医疗保险药品目录乙类药,按药品费用90%纳入基本医疗保险基金支付范围),定点医疗机构需单独开处方和收费,奥司他韦药品费用基金最高支付限额标准为每人每季度6000元,基金支付比例为80%。





