
居住登记
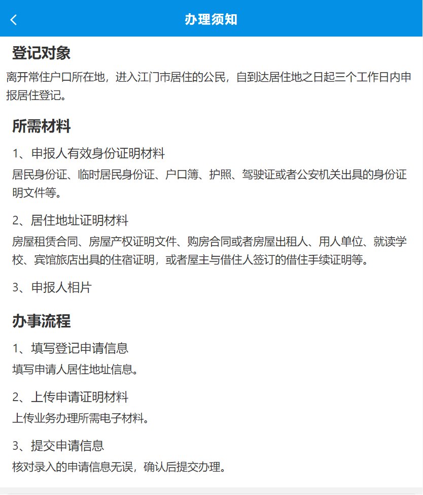
登记对象:离开常住户口所在地,进入江门市居住的公民,自到达居住地之日起三个工作日内申报居住登记。
一、网上申报渠道
1、江门公安邑微警微信公众号——菜单栏进入
二、办理步骤
第一步:进入到上述平台;
第二步:找到【户政】中的【申报居住登记】;
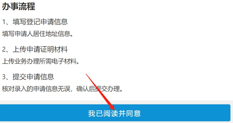
第三步:阅读办理须知;
第四步:点击【我已阅读并同意】,按照页面提醒即可完成办理,需要填写登记申请信息,上传申请证明材料,提交申请信息。;
地方特产2022-09-09 15:19:34佚名

居住登记
登记对象:离开常住户口所在地,进入江门市居住的公民,自到达居住地之日起三个工作日内申报居住登记。
一、网上申报渠道
1、江门公安邑微警微信公众号——菜单栏进入
二、办理步骤
第一步:进入到上述平台;
第二步:找到【户政】中的【申报居住登记】;
第三步:阅读办理须知;
第四步:点击【我已阅读并同意】,按照页面提醒即可完成办理,需要填写登记申请信息,上传申请证明材料,提交申请信息。;