
珠海企业职工一次性养老保险待遇申领流程
网上办理流程
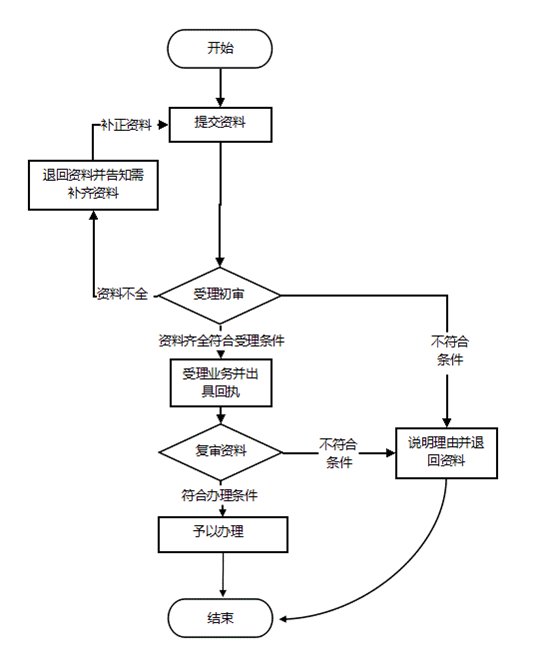
第一步:网上申请;
第二步:提交材料;
第三步:资料齐全符合受理条件,受理业务并出具回执;
第四步:复审资料;
第五步:予以办理。
线下办理流程
第一步:现场递交资料;
第二步:受理初审;
第三步:资料齐全符合受理条件,受理业务并出具 回执;
第四步:复审资料;
第五步:予以办理。

补充:受理条件
参保人达到国家规定的退休年龄但未达到按月领取基本养老金条件的,且未转入城乡居民社会养老保险,可一次性领取个人帐户储存额,同时终止养老保险关系。其中1998年6月30日前参加基本养老保险的参保人、1998年7月1日后参加基本养老保险且养老保险费全部由个人缴交的参保人,还可享受一次性养老保险待遇。





