
杭州可以积分落户在公租房吗?
公租房是可以落户的,但需和公租房管理单位签订《户口迁移承诺书》。
相关内容
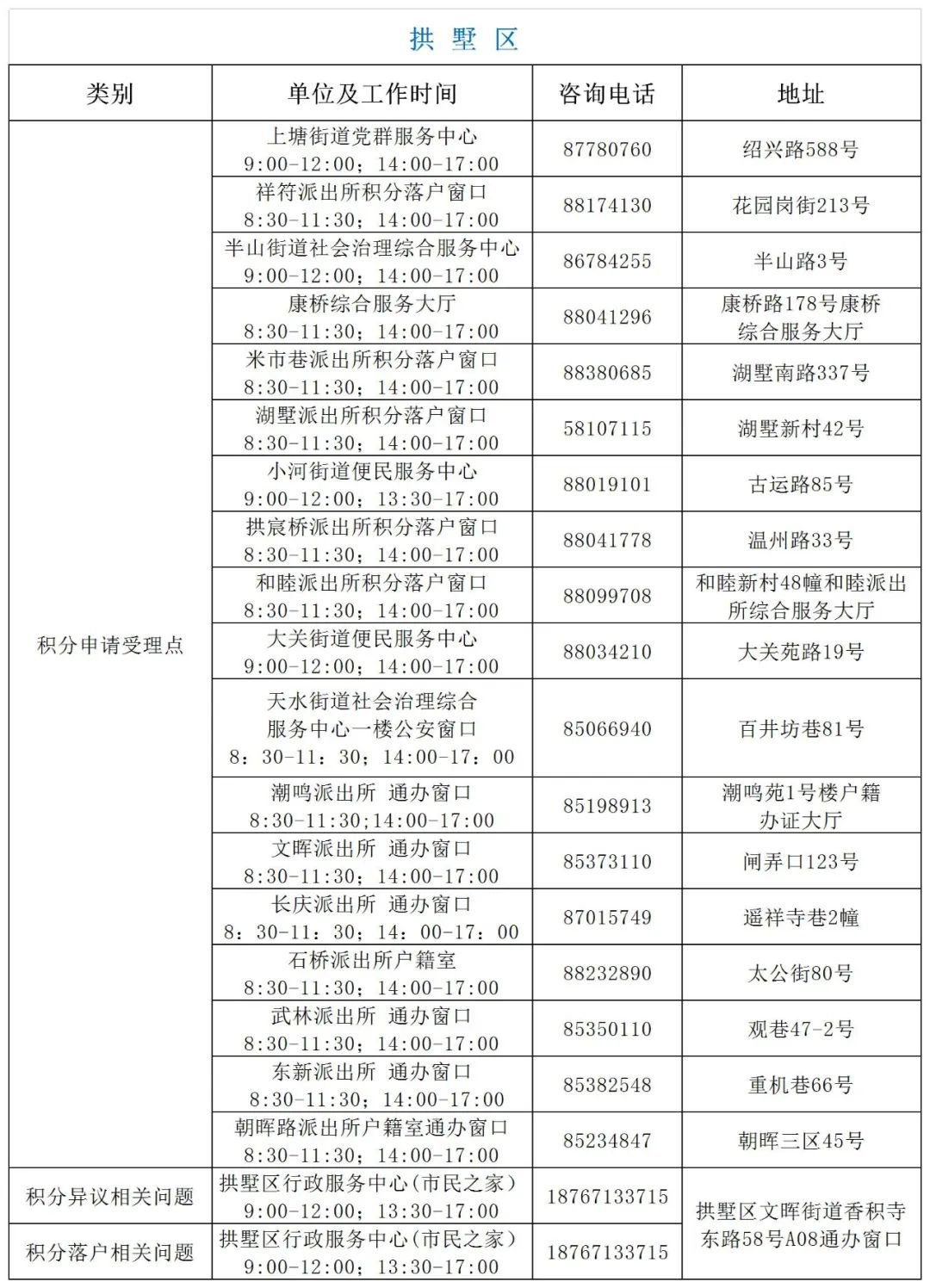
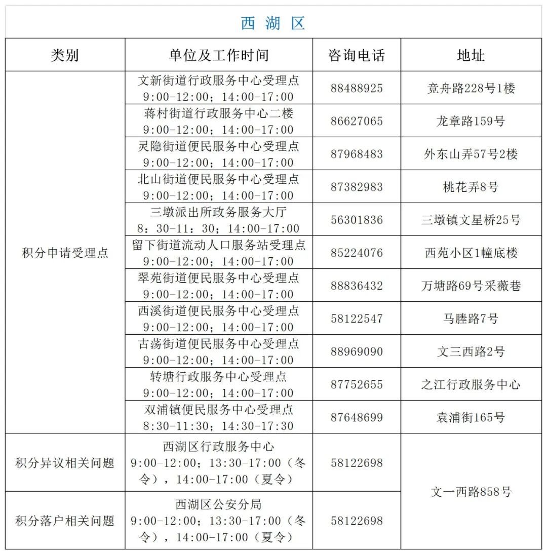
为方便您及时咨询居住证积分受理相关问题,知晓线下窗口受理地址,现向您整理公布2022年居住证积分受理窗口、积分管理咨询服务电话及地址,请查收。(全市各积分受理点及咨询电话均周六、周日休息)
地方特产2022-08-27 00:13:31未知

杭州可以积分落户在公租房吗?
公租房是可以落户的,但需和公租房管理单位签订《户口迁移承诺书》。
相关内容
为方便您及时咨询居住证积分受理相关问题,知晓线下窗口受理地址,现向您整理公布2022年居住证积分受理窗口、积分管理咨询服务电话及地址,请查收。(全市各积分受理点及咨询电话均周六、周日休息)