2022年8月天津竞价成功后怎么获取指标证明文件?

地方特产2022-08-25 21:12:01佚名

2022年8月天津竞价成功后怎么获取指标证明文件?

  》》》2022年8月天津竞价成功后怎么获取指标证明文件?

  已结清成交价款的买受人,可于2022年9月2日起,在天津网上办事大厅自行下载打印指标证明文件,或者到政务服务窗口领取指标证明文件。

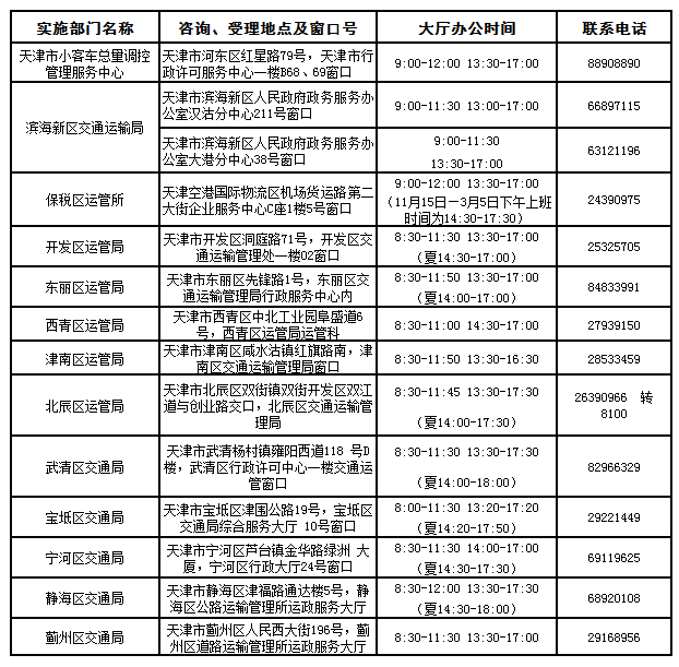
  天津小客车指标服务窗口:

  其他事项:

  (一)竞价活动全程将在司法部门公证处的监督下进行。

  (二)天津市小客车增量指标竞价的相关详细事项,可登陆竞价系统查询《天津市小客车增量指标竞价指引》。

  (三)咨询电话:022-12345

  

本文标签: 指标  天津  天津市  证明文件  增量  

相关推荐

猜你喜欢

大家正在看