
为深入实施人才强区战略,满足人才多样化住房需求,城阳区出台《新引进人才发放购房券实施方案》为2022年4月1日以后城阳区新引进就业且在城阳区无商品住房的各类人才发放不等金额的购房券。
>>>点击查看:【】
青岛城阳购房券申领指南
一、发放对象
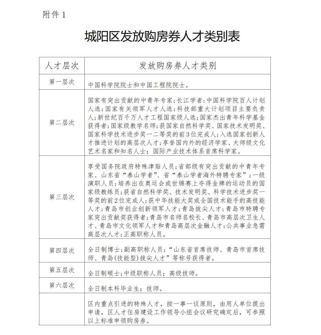
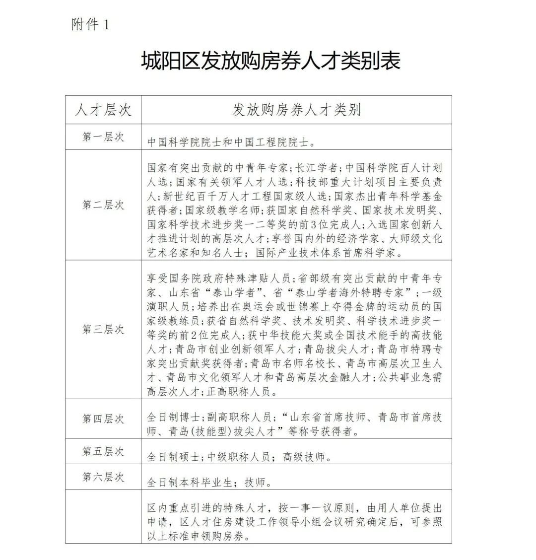
购房券发放对象为2022年4月1日以后城阳区新引进就业且在城阳区无商品住房的各类人才(见附件1:城阳区发放购房券人才类别表)。
二、申请条件
人才申请购房券应同时具备以下条件:
(一)申请人须于2022年4月1日以后首次在城阳区依法设立的用人单位就业,并按规定由用人单位在城阳区首次缴纳城镇职工社会保险,中央、省、市驻城阳单位引进的人才应至少在城阳区首次缴纳青岛市职工社会医疗保险;首次就业时间,以首次在城阳区缴纳城镇职工社会保险为准,其中中央、省、市驻城阳单位以首次在城阳区缴纳青岛市职工社会医疗保险为准。
(二)国内普通高校本科学历人才需具备统招全日制本科学历;研究生层次人才需取得相应全日制学历或学位证书;专技类人才需取得中级及以上专业技术资格证书;技能类人才需取得技师及以上职业资格技能等级证书;高层次人才需入选市级及以上重点人才工程,获得市级及以上人才称号、奖项或成果等。
(三)具有城阳区户籍或持有居住地为青岛市城阳区的《山东省居住证》;港澳台同胞以及外籍人才需具有本市有效工作居留证件。
三、发放标准
按照人才类别层次划分标准,各层次人才发放金额分别为:
第一层次、第二层次按照一事一议的原则经区人才住房建设工作领导小组会议研究确定发放标准,第三层次为30万元,第四层次为25万元,第五层次为15万元,第六层次为8万元。购房券一次性发放。
| 人才层次 | 发放标准 |
第一层次 第二层次 | 按照一事一议的原则经区人才住房建设工作领导小组会议 研究确定发放标准 |
| 第三层次 | 30万元 |
| 第四层次 | 25万元 |
| 第五层次 | 15万元 |
| 第六层次 | 8万元 |
| 购房券一次性发放 | |
四、申请材料
点击查看:
五、申请流程
1、申报。区住房和城市建设管理局负责开发人才“购房券”网络申报系统,人才通过网络提交相关材料进行申报。
2、审核。区人力资源和社会保障局、区住房和城市建设管理局、区自然资源局、区医疗保障局、区公安分局等部门按照工作职责对申报材料进行审核。对存在申请材料不齐全或不符合要求的,通过系统一次性退回并告知申请人,限期5个工作日内补正相关材料,逾期不予补正的,视同放弃申请资格。
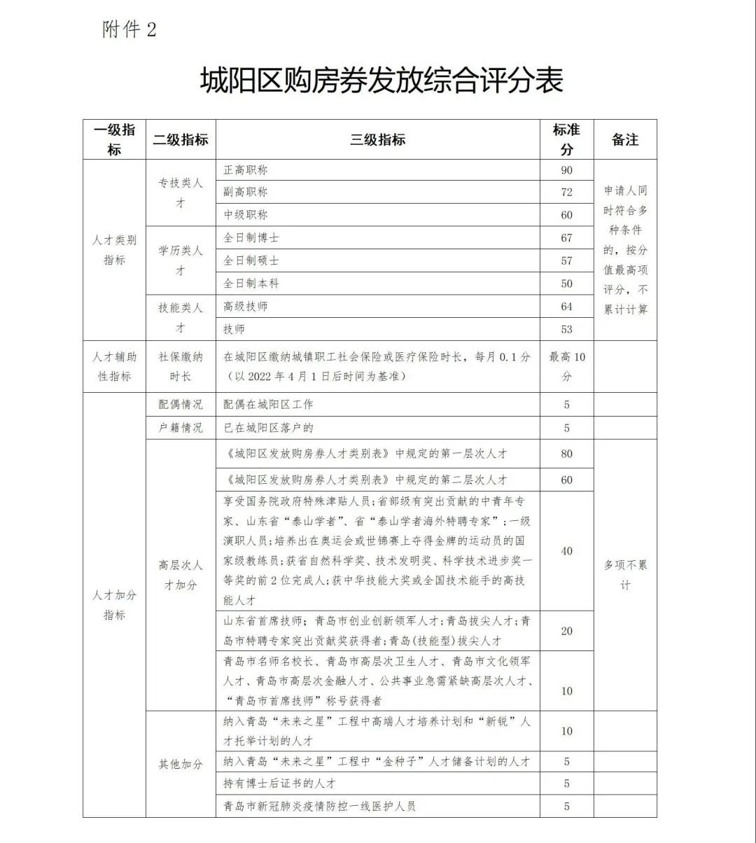
3、资格排序。购房券发放实行综合评分制,发放顺序按照《城阳区购房券发放综合评分表》(附件 2)各项分值合计,分数高者优先发放。分值相同的按照在青缴纳社保或医保时长排序,时间长者优先;社保或医保缴纳时长相同的,按照申请人年龄排序,年龄大者优先。
4、公示。区住房和城市建设管理局通过城阳政务网将审核通过的人才资格排序名单及享受购房券类别向社会公示,按照每年总资金控制在1亿元的原则,根据发放顺序一并确定发放购房券人员名单,公示期为5个工作日。
5、发放。经公示无异议的人才,应在公示期结束后7个工作日内到区住房和城市建设管理局领取购房券并签订购房券使用协议,逾期不领取的取消资格。购房券每年组织一到两次集中审核发放,审核通过的人才由于受资金控制未发放购房券的可在下个年度继续申报。
附件1:城阳区人才类别表
附件2:城阳区购房券发放综合评分表





