
➤北京驾照换证可以网上办理吗?
答:可以。用户驾驶证如有损毁,可通过手机下载“交管12123”APP网上快速申请换领驾驶证。
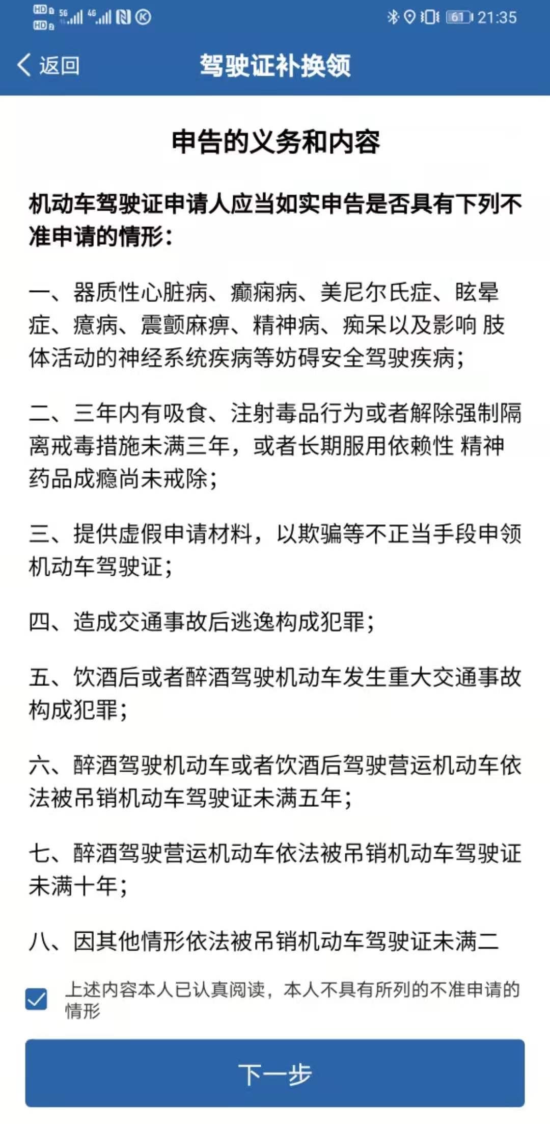
➤损毁换领驾驶证流程
1、登录"交管12123"APP后,通过【业务中心】→【损毁换领驾驶证】,进入业务流程。
2、阅读申告内容,勾选“上述内容本人已认真阅读”,点击“下一步”。
3、添加邮寄地址后点击【下一步】进入提交页面。
4、输入获取的验证码,点击【提交】,选择支付方式后完成缴款,损毁换领驾驶证业务即提交成功。用户可通过【首页】→【网办进度】功能随时查看业务办理进度。
以上图源为:北京交管局
➤办理渠道:交管12123APP





