
学区划分:
优化招生入学办法:
(一)确保学区划分科学合理。在县委、县政府领导下,县教体局按照“学校划片招生、生源就近入学”的总体目标,根据适龄儿童少年人数、学校分布、学校规模、交通状况等因素,为每所义务教育学校科学划定招生片区范围,确保义务教育免试就近入学政策全覆盖。严禁以任何形式借读、空挂学籍跨校就读。
1.小学学区划定办法:
遵循免试就近入学原则,在同一镇区,实行划片招生,根据家长在全市义务教育学校招生平台登记及审核情况,确定入学范围。
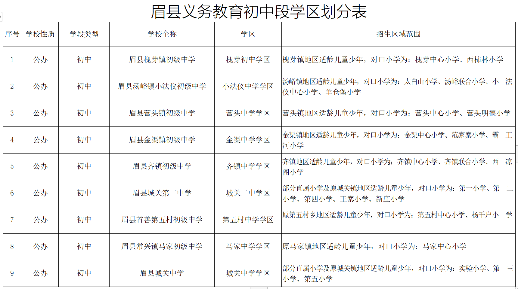
2.初中学区划定办法:
初中实行单校划片入学办法,即以镇区为单位,区内小学生全部升入对口初中。
(二)确保招生流程规范简洁。市教育局建设义务教育学校招生平台,公办、民办义务教育学校实施同步报名、同步审核、 同步招生,确保公民同招落实落严。小学入学采取网上报名入学,初中采取对口直升方式入学。所有公办、民办义务教育学校都要严格遵守义务教育免试入学规定,不得以任何形式选拔生源。眉县青化育才学校招生由县教体局统一管理,提前申报招生计划,由县教体局审批并在眉县区域招生,眉县区域招生学位有余额的,经市教育局批准可以适当扩大招生范围,但不得跨市域招生。义务教育学校不得组织特长生招生,不得以“国际部”“国际课程班”等名义招生。
县教体局义务段招生举报电话:5548856/5548562





