
厦门市2022年中招普高学校最低投档分数和位次出炉
7月25日,经市中招领导小组研究同意,由市教育招生考试中心公布今年中招普高普通生和定向生的最低投档分数和投档位次。
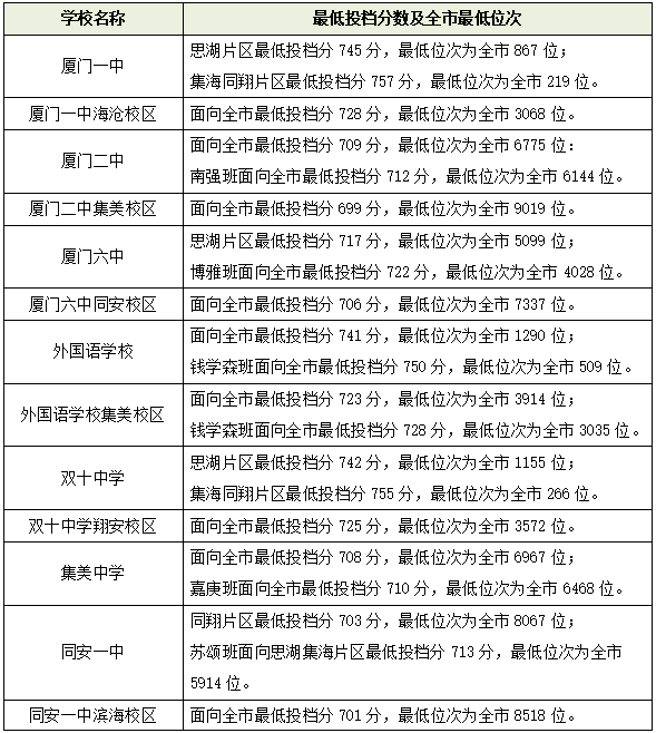
在符合各考试科目等级、综合素质评价毕业总评、招生片区等方面条件的前提下,各校普高普通生录取的最低投档分数及全市位次如下:
市中招领导小组决定,今年中招于7月28日开始录取
点击查看:
厦门中考录取率
厦门的高中录取率基本上达到100%,即只要有参加中考,一般就有高中读,高中包括普高和中职,今年全市普高录取率是58.6%。
今年中考考生人数是4.37万。越来越多学校是面向全市招生,中招录取还没有开始,没法算出属于片区的录取人数。





