
厦门市2022年中招普高学校最低投档分数和位次出炉
7月25日,经市中招领导小组研究同意,由市教育招生考试中心公布今年中招普高普通生和定向生的最低投档分数和投档位次。
在符合各考试科目等级、综合素质评价毕业总评、招生片区等方面条件的前提下,各校普高普通生录取的最低投档分数及全市位次如下:
市中招领导小组决定,今年中招于7月28日开始录取
地方特产2022-07-26 17:40:02佚名

厦门市2022年中招普高学校最低投档分数和位次出炉
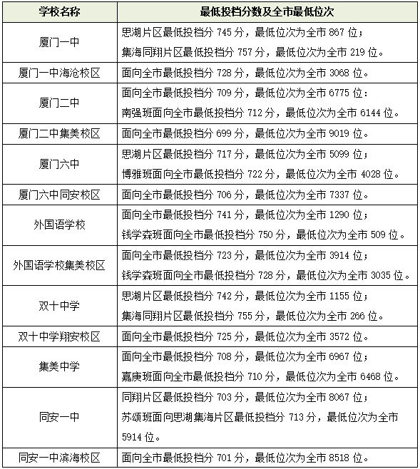
7月25日,经市中招领导小组研究同意,由市教育招生考试中心公布今年中招普高普通生和定向生的最低投档分数和投档位次。
在符合各考试科目等级、综合素质评价毕业总评、招生片区等方面条件的前提下,各校普高普通生录取的最低投档分数及全市位次如下:
市中招领导小组决定,今年中招于7月28日开始录取