
海口民办学校招生办法
1.招生原则。
民办学校按照教育行政部门核定的招生计划招生,实行免试入学,与公办学校同步信息登记、同步报名、同步录取、同步注册学籍。民办学校在海口市范围内招生,招收具有海口市户籍或持有效期内的《海口市居住证》的适龄儿童少年。符合入学条件的适龄儿童少年选择民办学校就读,可填报1个民办学校志愿,民办学校依据报名志愿录取新生。当人数少于学校招生计划数时,全部录取;当人数超过招生计划数时,实行电脑随机派位录取。
2.录取办法。
民办学校按照政策性直招、对口直升初中、随机派位三个类型依次录取新生。政策性直招、对口直升初中属直接录取类,学校直接在招生平台上录取,不参与电脑随机派位。已被民办学校录取的学生,教育部门不再为其安排公办学位。
政策性直招。主要有2类:
一是符合国家和省、市教育优待相关政策的优待对象(包括烈士子女和符合条件的现役军人子女、公安英模和因公牺牲伤残警察子女、消防救援人员子女以及高层次人才子女等)。
二是民办学校(集团)教职员工适龄子女。
对口直升初中。民办一贯制学校符合入学条件的小学毕业生可申请对口直升该校初中。
随机派位。符合入学条件的人数少于学校招生计划数时,全部录取该类报名新生;符合入学条件的人数超过招生计划数时,实行电脑随机派位录取。
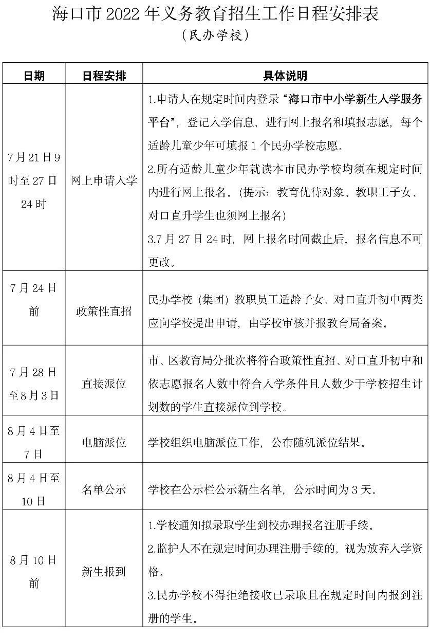
日程安排





