
西安政策性住房有哪些
西安享受政策性住房即福利性住房后,不可以在申请保租房。
一、人才公寓
申请政府人才公寓应同时符合下列条件:
1.经市委人才办或市人社局认定的A、B、C、D类人才;、
2.已与我市行政区域内的行政企事业单位签订劳动(聘用)合同,或持有我市范围内营业执照。
3.申请人、配偶及其未成年子女在我市无自有住房且5年内无住房登记信息和房屋交易记录。
4.未享受我市其他福利性住房。
点击查看:
二、人才租房补贴
补贴标准
1、A类人才6500元/月(财政承担5200元/月,用人单位承担1300元/月),最高补贴5年
2、B类人才5000元/月(财政承担4000元/月,用人单位承担1000元/月),最高补贴5年
3、C类人才3500元/月(财政承担2800元/月,用人单位承担700元/月),最高补贴5年;
4、类人才1000元/月(财政承担800元/月,用人单位承担200元/月),最高补贴3年
5、E类人才300元/月(财政承担),最高补贴3年。
点击查看:
三、大学生公租房
申请对象
1、3年内全日制普通高校新毕业大学生
2、5年内全日制“双一流”建设高校新毕业大学生。
点击查看:西安大学生公租房申请指南
四、公租房
申请对象及办理地址
1、本市申请人前往户籍所在地社区申请
2、非西安户籍家庭及人员前往居住证所在地社区申请
3、本市五区二县户籍人员前往工作单位所在地社区申请
点击查看:西安公租房申请指南
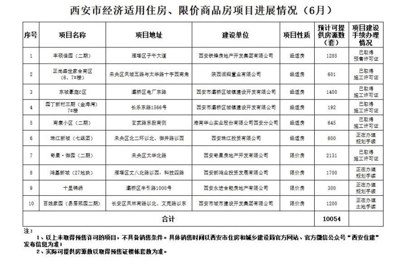
五、经适房+限价房
西安市经济适用住房、限价商品房项目进展情况及报名须知(6月)
点击查看:
六、共有产权房
西安已暂停共有产权住房购房资格审核,2021年10月31日之前(含2021年10月31日)已经受理的,按原标准、原程序进行审核。
点击查看:西安共有产权房准入名单





