
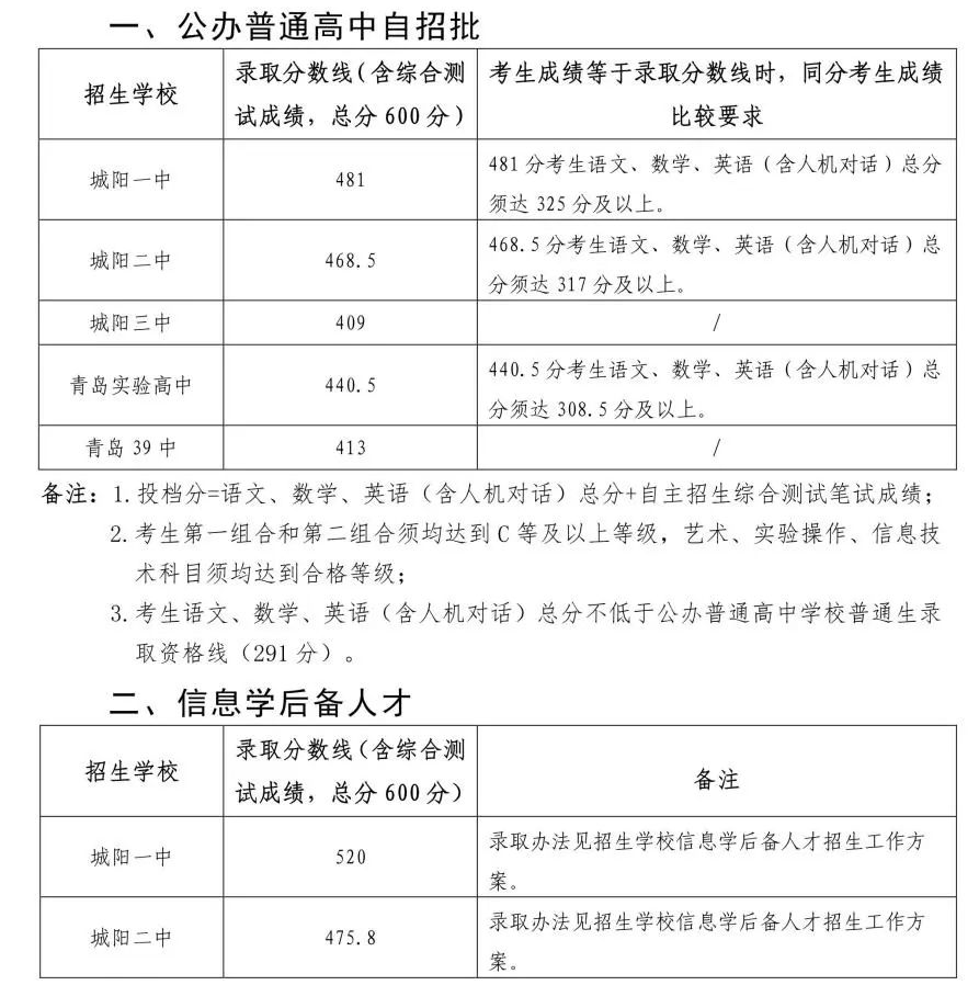
青岛市城阳区2022年普通高中学校招生录取分数线公告
根据青岛市城阳区教育和体育局《关于做好2022年初中学业水平考试与高中学校招生工作的通知》和《关于印发城阳一中等五所学校2022年自主招生工作方案的通知》要求,现将青岛市城阳区 2022年普通高中学校招生录取分数线公告如下:
(图源:城阳教育)
拓展阅读>>>
【录取查询平台入口】
点此进入:青岛市初中学业水平考试(高中阶段学校招生)管理平台
地方特产2022-07-11 13:40:32未知

青岛市城阳区2022年普通高中学校招生录取分数线公告
根据青岛市城阳区教育和体育局《关于做好2022年初中学业水平考试与高中学校招生工作的通知》和《关于印发城阳一中等五所学校2022年自主招生工作方案的通知》要求,现将青岛市城阳区 2022年普通高中学校招生录取分数线公告如下:
(图源:城阳教育)
拓展阅读>>>
【录取查询平台入口】
点此进入:青岛市初中学业水平考试(高中阶段学校招生)管理平台