
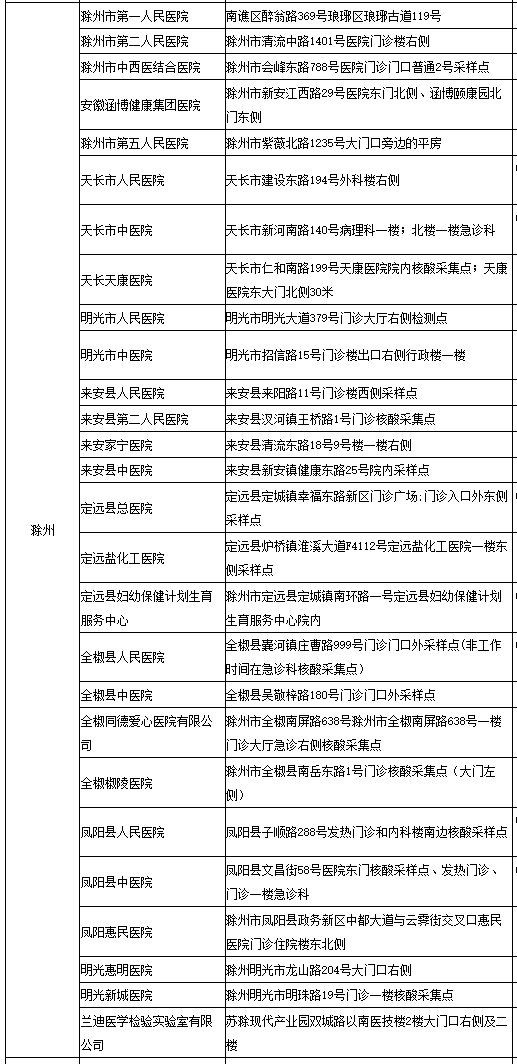
滁州24小时核酸检测医院名单
安康码核酸检测结果查询
查询渠道:皖事通APP
查询流程:
第一步:下载“皖事通”APP,注册后登录。
第二步:首页搜索栏搜索“安康码”进入服务。或直接在首页打开“安康码”,可点击“核酸检测报告”,查询本人7天内核酸和抗体检测数据,不用担心纸质证明损坏、遗失等问题,把检测结果随时随地带在身上。
(图源事通)
地方特产2022-03-30 03:08:10佚名

滁州24小时核酸检测医院名单
安康码核酸检测结果查询
查询渠道:皖事通APP
查询流程:
第一步:下载“皖事通”APP,注册后登录。
第二步:首页搜索栏搜索“安康码”进入服务。或直接在首页打开“安康码”,可点击“核酸检测报告”,查询本人7天内核酸和抗体检测数据,不用担心纸质证明损坏、遗失等问题,把检测结果随时随地带在身上。
(图源事通)