
2022武汉小升初摇号政策
公办初中摇号入学:
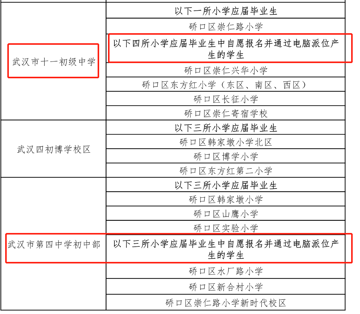
(一)硚口区
武汉市十一初级中学
其中,十一初除了招收崇仁路小学的毕业生外,周边的崇仁兴华小学、长征小学、东方红小学、硚口区崇仁寄宿学校4所小学毕业生也可自愿报名,通过电脑派位升入十一初。
武汉四中初中部
武汉四中初中部除了招韩家墩小学、山鹰小学、硚口区实验小学3所小学的毕业生外,还面向水厂路小学、新合村小学、崇仁路小学新时代校区3所小学实行多校划片。
(二)江岸区:
为持续推进区域教育均衡发展,探索部分热点公办初中的部分学位在全区内实行网上报名,电脑派位入学方式。报名数小于招生计划数的采取登记注册方式招生,报名数大于招生计划数的采取电脑派位方式招生。参加“多校划片”电脑派位且被录取的学生不影响优质高中“分配生”资格。
报名对象
辖区内小学应届毕业生(已经被认定为我区体艺后备人才的学生不能参加)
报名时间及方法
6月28日上午8点至18点凡符合条件且有意向报名的新生,由其监护人凭学生信息(姓名、身份证号或国网学号)登录江岸区义务教育阶段新生入学服务系统。
武汉民办初中摇号:民办初中报名数大于招生计划数的,采取电脑派位方式招生。
2022武汉民办初中摇号时间:电脑派位按全市统一方案进行,使用全市统一软件,时间全市统一为7月15日,由各区教育局组织实施,不得由学校组织。





