2022湖北技能高考分数线公布(湖北省2020技能高考分数线)

地方特产2022-06-25 15:18:56未知

2022湖北技能高考分数线公布(湖北省2020技能高考分数线)

  2022湖北技能高考分数线公布

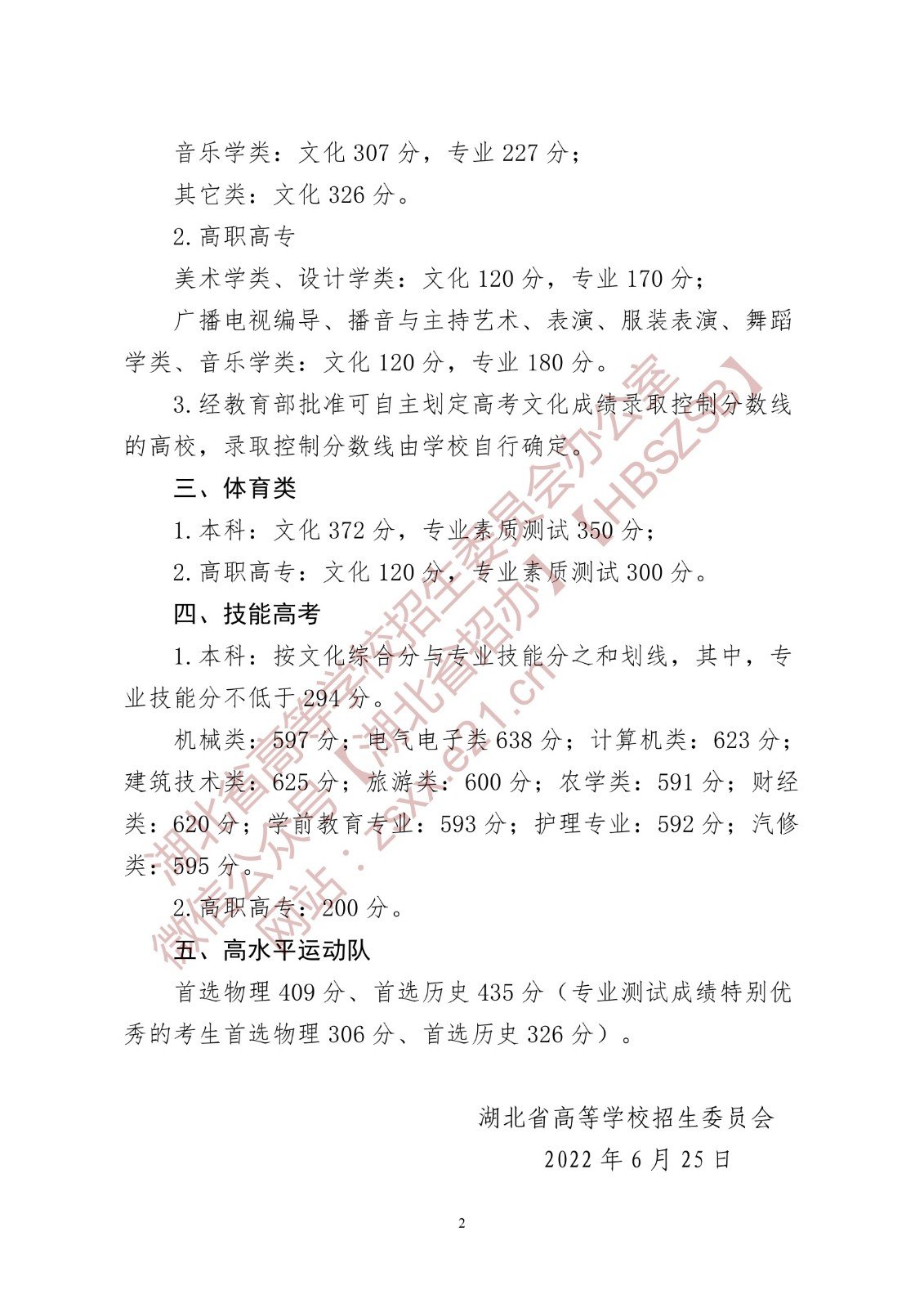
  1.本科:按文化综合分与专业技能分之和划线,其中,专业技能分不低于294分。

  机械类:597分;电气电子类638分;计算机类:623分;建筑技术类:625分;旅游类:600分;农学类:591分;财经类:620分;学前教育专业:593分;护理专业:592 分;汽修类:595 分。

  2.高职高专:200分。

  2022湖北高考分数线

  

  

本文标签: 湖北  分数线  专业技能  农学  之和  

相关推荐

猜你喜欢

大家正在看