
本市户籍申请资格/条件

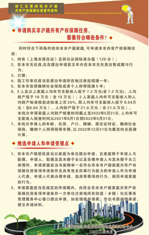
非本市户籍申请资格/条件

(图源:徐汇房管)
相关延展
关于不选房、不购房等情况的处理
选房活动开展后,申请人有下列情形的,其登录证明和轮候序号作废,3年内不得再次提出申请:
1、因自身原因在当期房源供应时未按规定选定住房;
2、选定住房后未签订选房确认书、购房合同或者供后房屋使用管理协议;
3、因自身原因签订的购房合同或者供后房屋使用管理协议被解除。
地方特产2022-06-24 17:44:10未知

本市户籍申请资格/条件

非本市户籍申请资格/条件

(图源:徐汇房管)
相关延展
关于不选房、不购房等情况的处理
选房活动开展后,申请人有下列情形的,其登录证明和轮候序号作废,3年内不得再次提出申请:
1、因自身原因在当期房源供应时未按规定选定住房;
2、选定住房后未签订选房确认书、购房合同或者供后房屋使用管理协议;
3、因自身原因签订的购房合同或者供后房屋使用管理协议被解除。