
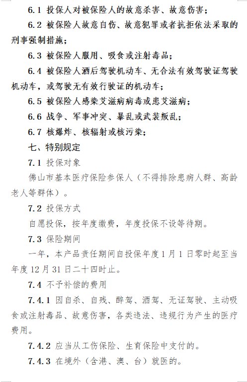
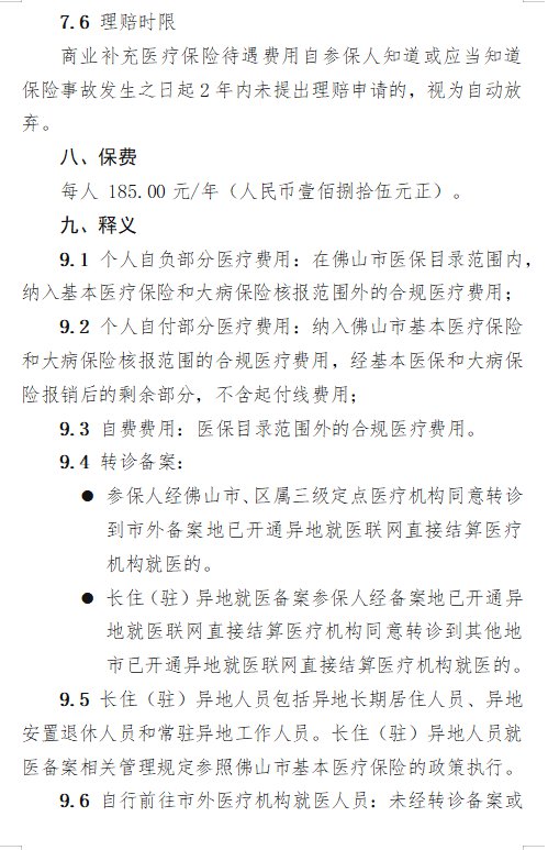
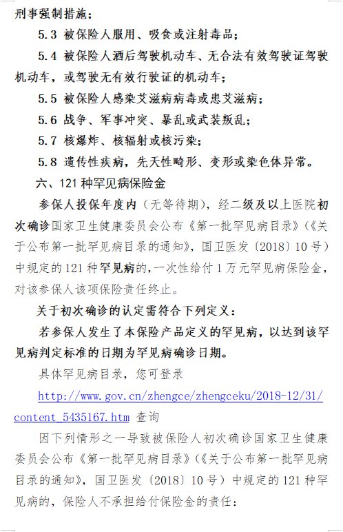
2021年度“平安佛医保”保费标准及赔付责任
2021年保费标准为185元/人·年。
参保人参保后可享受的待遇详见《佛山市商业补充医疗保险赔付责任细则(2022年版)》
扩展资料:
2022年度平安佛医保办理方式:
我市基本医疗保险参保人可通过以下方式办理参保:
(1)微信搜索“平安佛医保”公众号;
(2)微信扫码(地铁、公交、楼宇、海报等“平安佛医保”宣传广告或媒体广告中的二维码);
(3)支付宝搜索“平安佛医保”;
(4)下载“佛山通”APP、“农行掌银”APP办理;
(5)联系身边的平安人寿代理人;
(6)佛山邮政各大网点;
通过以上方式,参保人根据参保指引使用银行卡或微信支付、支付宝支付实时为本人或同为我市基本医疗保险参保人的直系亲属(父母、配偶及子女)办理参保缴费,保险费由其本人支付。





