
佛山驾驶证期满换证线上办理方式:
通过“交管12333”APP和“佛山警邮合作服务号”可以实现线上办理期满换证业务。
办前须知:“佛山警邮合作服务号”网上办理仅限于佛山市核发的驾驶证办理期满换证;如果是非佛山市核发的驾驶证需要在佛山市内办理换证业务,可以在交管12123手机APP网上申请。
一、“佛山警邮合作服务号” 网上办
办理入口:点击进入【佛山警邮合作服务号“网上办”入口】
办理流程:
1、进入上方办理入口,或通过“佛山警邮合作服务号”进入“网上办”入口。
2、选择“补换领机动车驾驶证”,点击“期满换证”,输入手机号验证;
3、准备好相关办理材料(身份证、驾驶证照片回执),点击“资料准备完毕,开始录入”
4、根据指引拍摄身份证和驾驶证照片回执,确认无误后点击右下角提交申请。
二、“交管12333”APP 网上办
办理入口:“交管12333”APP
办理流程:
1、登录“交管12123”APP后,点击“驾驶证补换领”,选择“期满换证”进入换证流程页面;
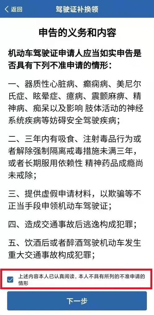
2、认真阅读期满换证业务须知后,勾选已认真阅读,确认用户申告内容,进入驾驶人信息确认页面,确认信息包括姓名、驾驶证号、有效日期等;
3、驾驶人可以选择自取或邮寄两种方式。如果选择自取,则需要选择自取网点;如果选择邮寄,则需要填写收件地址。
4、确认取件方式后,点击“下一步”,进入期满换证提交页面,再次确认所填信息无误后,获取手机短信验证码,通过验证,点击“提交”按钮,完成期满换证业务申请。
5、提交成功后,可以通过【首页】→【网办进度】查看业务办理进度。
6、业务办结后,对于选择邮寄的业务申请,新驾驶证将通过邮寄的方式派送上门;选择网点自取的,驾驶员需自行前往自取服务网点现场领取新驾驶证。





