2022西安碑林区入学日程安排是什么 碑林区2021年义务教育招生入学工作实施方案

地方特产2022-06-23 21:14:11未知

2022西安碑林区入学日程安排是什么 碑林区2021年义务教育招生入学工作实施方案

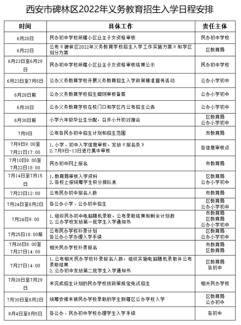
  2022西安碑林区入学日程安排表:

本文标签: 碑林  西安  日程  安排表  responsive  

相关推荐

猜你喜欢

大家正在看