
公办义务教育学校招生对象:
初中:具有雁塔区户籍或学籍的小学应届毕业生、进城务工人员随迁子女、外地户籍符合政策规定准入类学生。
民办义务教育学校招生对象:
入学信息审核通过后取得《报名条》,愿意选择民办学校就读的适龄儿童少年。
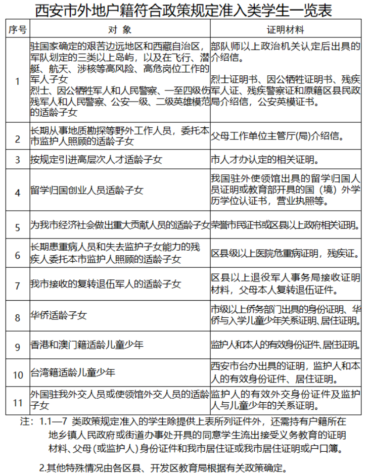
外地户籍符合政策规定准入类学生:
相关阅读:
>>>
>>>
地方特产2022-06-23 17:20:31未知

公办义务教育学校招生对象:
初中:具有雁塔区户籍或学籍的小学应届毕业生、进城务工人员随迁子女、外地户籍符合政策规定准入类学生。
民办义务教育学校招生对象:
入学信息审核通过后取得《报名条》,愿意选择民办学校就读的适龄儿童少年。
外地户籍符合政策规定准入类学生:
相关阅读:
>>>
>>>