
申请地点
本市户籍居民家庭
前往户籍所在地街道(镇)共有产权保障住房咨询受理窗口提出申请。
非沪籍居民家庭
前往单位注册地街道(镇)共有产权保障住房咨询受理窗口提出申请。
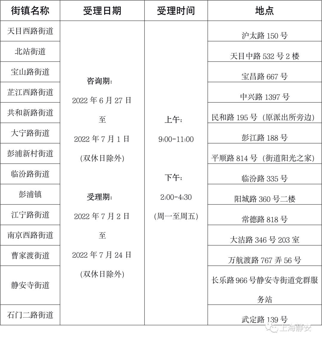
静安区受理点位一览
注:本文图文信息源于上海静安
地方特产2022-06-22 23:46:27未知

申请地点
本市户籍居民家庭
前往户籍所在地街道(镇)共有产权保障住房咨询受理窗口提出申请。
非沪籍居民家庭
前往单位注册地街道(镇)共有产权保障住房咨询受理窗口提出申请。
静安区受理点位一览
注:本文图文信息源于上海静安