
按照市房管局年度工作计划及本市统筹推进疫情防控和经济社会发展工作统一部署,我区将开展本市户籍第十批次和非沪籍第四批次共有产权保障住房集中咨询受理工作,相关事项公告如下:
一、咨询受理时间
2022年6月24日-2022年7月21日(上午9:00-11:30,下午2:00-4:30,双休日及国定假日受理工作由各街道(镇)受理场所根据实际情况自行安排),逾期不再受理。
二、受理对象
本市户籍居民家庭
同时符合下列标准的本市城镇户籍居民家庭,可以申请购买共有产权保障住房:
(一)家庭成员在本市实际居住,具有本市城镇常住户口连续满3年,且在提出申请所在地的城镇常住户口连续满2年;
(二)家庭人均住房建筑面积低于15平方米(含15平方米);
(三)3人及以上家庭人均年可支配收入低于7.2万元(含7.2万元)、人均财产低于18万元(含18万元);2人及以下家庭人均年可支配收入和人均财产标准按前述标准上浮20%,即人均年可支配收入低于8.64万元(含8.64万元)、人均财产低于21.6万元(含21.6万元);
(四)家庭成员在提出申请前5年内未发生过住房出售行为和赠与行为,但家庭成员之间住房赠与行为除外。
同时符合上述标准,具有完全民事行为能力的单身人士(包括未婚、丧偶或者离婚满3年的人士),男性年满28周岁或女性年满25周岁但不超过70周岁的,可以单独申请购买共有产权保障住房。
申请人的年龄、住房、户口和婚姻状况等年限以2022年12月31日为截至时点前溯计算。
非沪籍居民家庭
同时符合下列条件的非沪籍居民家庭,可申请本市共有产权保障住房:
(一)持有《上海市居住证》且积分达到标准分值(120分);
(二)在本市无住房,且在提出申请前五年内在本市无住房出售或赠与行为;
(三)已婚;
(四)现工作单位应当在提出申请所在地注册连续满一年;
(五)在本市连续缴纳社会保险或者个人所得税满5年;
(六)3人及以上家庭人均年可支配收入低于7.2万元(含7.2万元)、人均财产低于18万元(含18万元);2人家庭人均年可支配收入和人均财产标准按前述标准上浮20%,即人均年可支配收入低于8.64万元(含8.64万元)、人均财产低于21.6万元(含21.6万元)。
申请人的年龄、缴纳社会保险或个人所得税等年限以2022年12月31日为截至时点前溯计算。
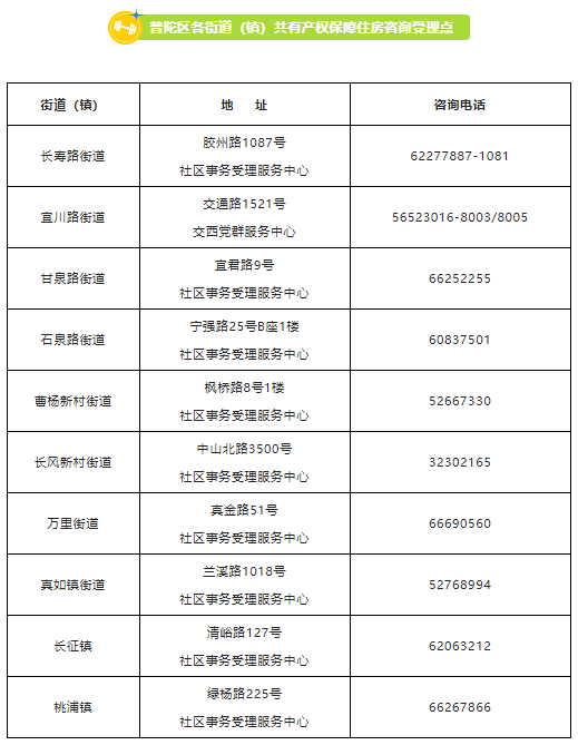
三、受理事宜
(一)家庭申请共有产权保障住房的,全体成员为共同申请人,共同申请人应当书面推举一名具有完全民事行为能力的成员作为申请人代表。申请人代表办理申请、选房等事项的行为,视同共同申请人的行为。单身人士申请共有产权保障住房的,本人为申请人。
(二)本市户籍居民家庭申请人请携带本人身份证、家庭户口簿、婚姻状况证明、住房凭证(《房地产权证》等有效权属凭证或《租用居住公房凭证》)及征收(拆迁)补偿安置凭证等材料到户籍所在地街道(镇)受理场所进行申请、预检;非沪籍居民家庭申请人请携带本人身份证、家庭户口簿、《上海市居住证》及积分通知书、婚姻状况证明、在提出申请前63个月内的社会保险缴费情况或者个人所得税缴纳情况、工作单位营业执照(事业单位法人登记证、社团法人或民办非企业法人证书等)等材料到符合非沪籍居民家庭共有产权保障住房各项申请条件一方单位注册地所在街道(镇)受理场所进行申请、预检。
(三)通过预检领取到《申请表》的家庭,请在规定时间内提交申请所需材料,逾期视为放弃申请。
(四)请申请家庭根据受理所在地街道(镇)的安排进行申请、预检,以保证受理工作的顺利进行。
四、供应标准
对申请购买共有产权保障住房的,按照下列标准供应:
(一)单身申请人士,购买一套一居室。
(二)2人或者3人申请家庭,购买一套二居室。
(三)4人及以上申请家庭,购买一套三居室。
申请家庭可以根据自身情况和房源供应数量,选择申请购买较小的房型。
五、注意事项
申请对象在申请共有产权保障住房时,应当如实申报家庭人口、户籍、婚姻、住房(含征收安置情况)、收入和财产(非沪籍申请对象还需申报居住证积分、社会保险或者个人所得税)等基本信息,据实提交申请材料,并对申报信息及提交申请材料的真实性负责;相关个人或者单位为申请对象出具证明材料的,应当对证明材料的真实性负责。
如在申请审核过程中违反诚信承诺或相关规定,经住房保障实施机构查实存在失信行为的,将记录失信对象不良信用记录,并按照住房保障诚信制度相关规定作出处理。
上海市普陀区住房保障领导小组办公室
2022年6月21日
注:本文图文信息源于普陀房管局





