
昆明水户过户怎么办
1、进入“昆明不动产”官网,点击“业务办理”-“服务大厅”,注册并登录昆明市“互联网+不动产”平台。

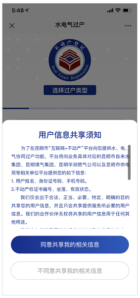
2、在首页点击“水电气过户”图标,开始协同过户业务办理。

3、平台须在获得用户同意的前提下,方可向昆明自来水集团、昆明煤气集团、昆明华润燃气公司共享用户的姓名、身份证号码、手机号码、不动产权证书证号、坐落、有效状态等必要信息,支撑协同过户业务办理。
用户阅读“用户信息共享须知”后,如同意共享相关信息,点击“同意共享我的相关信息”,可以继续办理业务;如不同意共享相关信息,则办理终止。

4、选择需要办理的业务类型,目前暂时仅支持“用水协同过户”与“用气协同过户”两类业务,“用电协同过户”正在开发建设中。

5、选择用户名下的不动产信息,确认办理哪一套房屋的过户业务。

6、根据过户业务类型(用水过户或用气过户),输入该不动产对应的原户号。

7、确认原户主信息是否有误以及是否欠费。原户主信息无误且无欠费,可继续办理;原户主信息有误,请再次确认原户号后重新办理;原户主如有欠费情况,请联系其结清费用后方可办理。

8、确认申请信息无误,点击“没有问题,继续办理”。

9、提交成功后,请耐心等待办理结果。

10、结果将以微信公众号通知的方式通知用户,用户可以在昆明市不动产登记中心网站(bdc.km.org.cn)“个人中心”-“我的业务”或“昆明不动产”微信公众号首页“我的业务”进行查看。

11、点击进入“我的业务”,可查看协同过户业务的办理记录。

12、点击办理记录,可以查看具体办理详情信息。
特别说明:
用户如办理用水协同过户业务,需进行网上电子合同签订,请注意接收查看“昆明不动产”微信公众号通知或昆明自来水集团发送短信通知,按照页面提示操作即可。





