
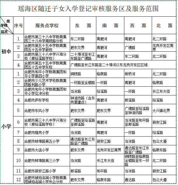
居住证满半年居民子女入学
坚持以公办学校为主安排随迁子女入学,截至2022年8月31日在我区居住证满半年的随迁子女,要在规定时间内,按居住证所在区域,到相应服务区学校报名,并提供父母(双方或一方)或其他法定监护人在我区的居住证、经商办企业营业执照或合法的劳动合同,以及户口簿、身份证等材料。符合条件的,统筹安排入学。
地方特产2022-06-22 13:00:13佚名

居住证满半年居民子女入学
坚持以公办学校为主安排随迁子女入学,截至2022年8月31日在我区居住证满半年的随迁子女,要在规定时间内,按居住证所在区域,到相应服务区学校报名,并提供父母(双方或一方)或其他法定监护人在我区的居住证、经商办企业营业执照或合法的劳动合同,以及户口簿、身份证等材料。符合条件的,统筹安排入学。